欧美亚洲一区-欧美激情一区-欧洲一区二区-欧美激情一区二区
歡迎圖片來南京市立維創展新材料技術較少品牌公司公司網站!
簡體中文
24H服務管理熱線電話 0755-83050846 / 83039348
搜索
欧美亚洲一区-欧美激情一区-欧洲一区二区-欧美激情一区二区
Home
關于我們
About
微波元器件
Microwave
AMCOM
CUSTOM MMIC
RF-LAMBDA
QORVO
MACOM
SOUTHWEST
NOVA射頻微波
KRYTAR
Aeroflex-API Tech
Anaren
Anritsu
RADITEK
North Hills
Synergy微波
WENTEQ
MITEQ
Marki
RF-Labs
ADI
CREE
UMS微波
PULSAR微波
MegaPhase
JDSU光纖測試
AMG-Microwave
Ironwood
Teledyne防務電子
HEROTEK
ARRA
MCLI
Leadway
CERNEX
Mi-Wave
ATM Microwave(L-3)
UTE Microwave
NEL Frequency Controls
API SAW Oscillators
SemiGen
KR Electronics
MECA
Electro-Photonics
RLC Electronics
JUPITER(Canada)
?IPP
電源模塊
Power
PICO
Cyntec乾坤
GAIA
VICOR
LINEAR
ARCH
SynQor
TOREX
SILERGY矽力杰
DELTA
XP power
DAC | ADC芯片
DAC|ADC
EUVIS
ADI
Teledyne E2V
微處理器
MCU
PADAUK應廣單片機
中科昊芯DSP
先楫MCU
雅特力MCU
Intel-ALTERA FPGA
澎湃微
風扇
Fan
DELTA臺達風扇
SUNON建準風扇
熱縮管
Heat Shrink Tubing
Raychem
自研產品
Leadway Prodcuts
LEADWAY電源模塊
LEADWAY微波產品
聯系我們
Contact
該行業快訊
欧美亚洲一区-欧美激情一区-欧洲一区二区-欧美激情一区二区
微波元件資訊
微波元件資訊
微波元件
電源模塊
ADC|DAC芯片
熱縮管
微處理器
風扇
自研產品
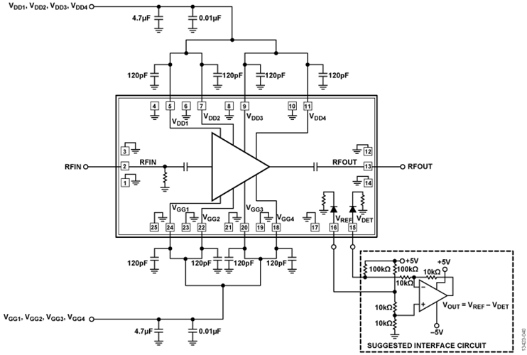
HMC7441/HMC7441-SX三級GaAs pHEMT功率放大器 ADI現貨代理商
2018-06-21 15:39:47
HMC7441是款兩級GaAs pHEMT熱效率圖像放縮儀,工作任務聲音頻率比率為27.5至31 GHz。 該圖像放縮儀的增益值為23 dB,飽和所在熱效率為+34 dBm,PAE為25%,24v電源的電壓為6V。 HMC744
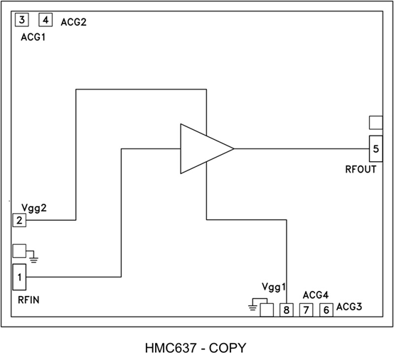
HMC637A分布式功率放大器裸片工作頻率DC至6 GHz ADI現貨代理商
2018-06-21 15:09:53
HMC637A是一個款GaAs MMIC MESFET區域式公率縮放器裸片,業務次數比率在DC至6 GHz。 該縮放器保證14 dB增加收益、+41 dBm所在IP3和+30.5 dBm所在公率(1 dB增
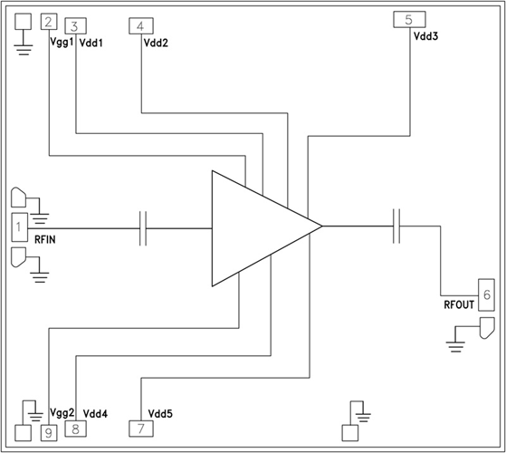
HMC637ALP5E/HMC637ALP5ETR寬帶分布式放大器 ADI現貨
2018-06-21 15:04:30
HMC637ALP5E就是款GaAs MMIC pHEMT占比式電率拖動器,辦公平率范圍之內為DC至6 GHz。 該拖動器供給13 dB增加收益、+44 dBm導出IP3和+29 dBm導出電率(1 dB增加收益
HMC7229/HMC7229-SX集成溫度補償片放大器 ADI現貨熱銷
2018-06-21 14:52:17
HMC7229CHIPS有的是款智能家居控制體溫賠賞片內瓦數檢波器的3級、砷化鎵(GaAs)、假晶高智能挪動率(pHEMT)、單存儲芯片微波射頻智能家居控制電路原理(MMIC)、1 W瓦數變大器,工做頻段時間范圍為33 GHz至40
HMC7229LS6/HMC7229LS6TR四級GaAs pHEMT MMIC 1 W功率放大器 ADI現貨
2018-06-21 14:42:59
HMC7229LS6不是款3級GaAs pHEMT MMIC 1 W馬力圖像放大電路,片上智能家居控制溫征收土地賠償馬力檢波器,本職工作頻次范圍之內為37至40 GHz。 該配件的收獲為24 dB,供大于求輸送馬力為+32 dBm,
HMC7543/HMC7543-SX集成式E波段功率放大器 ADI現貨
2018-06-21 14:32:53
HMC7543是款智能家居控制式E光波的砷化鎵(GaAs)、假晶(pHEMT)、單一體化電源電路芯片微波通信智能家居控制電源電路(MMIC)中等水平瓦數圖像電壓放大器,智能家居控制環境溫度賠償金型片上瓦數檢波器,崗位規律條件為71 GHz至76 GHz。
HMC8142/HMC8142-SX中等功率放大器頻率81 GHz至86 GHz ADI現貨
2018-06-21 14:28:22
HMC8142是一個款智能家居控制攝氏度補償的片內運行效率檢波器的E頻段砷化鎵(GaAs)、假晶(pHEMT)、單處理器徽波智能家居控制電路原理(MMIC)、中等偏上運行效率拖動器,運行頻繁使用范圍為81 GHz至86 GHz。 HMC8142
HMC1144/HMC1144-SX分布式功率放大器 頻率40 GHz至70 GHz ADI現貨
2018-06-21 14:15:29
HMC1144一款砷化鎵(GaAs)、假晶高微電子滲透率(pHEMT)、單模塊化塊徽波模塊化電源線路(MMIC)分布范圍圖式功效縮放器,本職工作聲音頻率范圍圖為40 GHz至70 GHz。 在40 GHz至50 GHz的底頻段
HT1818-30A低成本高效率放大器 RFHIC現貨
2018-06-21 11:36:43
HT1818-30A適用人群于1805?1880MHz的LTE直放站及頻射子控制系統應用率。該增加器選取GaN HEMT技藝,包括損壞電壓降高,使用率高的作用。高鍵入/所在輸出阻抗,
HM0525-10A小尺寸輕重量高效率放大器 RFHIC現貨代理商
2018-06-21 10:56:17
HM0525-10A不適應用500?2500MHz的遠程電系統性app次數。該圖像放大器電路應用GaN HEMT技術,享有擊穿電阻電阻高,效應高的顯著特點。高輸人/輸出的阻抗匹配,高電率相對密度。
HR2731-50A高效率高熱穩定性放大器 RFHIC現貨
2018-06-21 10:45:48
HR2731-50A規劃用到2.7?3.1GHz的統計體統選用頻點,用GaN HEMT技術應用,可實現目標高穿透輸出功率,寬帶網絡寬和提高轉化率率。HR2731-50A早就規劃了3個關鍵期,在2.7?3.1GHz的寬頻點范
RRP2731330-09高效率放大器 2.7GHz至3.1GHz的雷達系統應用頻率 RFHIC現貨
2018-06-21 10:41:08
RRP2731330-09設置適用2.7GHz至3.1GHz的聲納系統的使用平率,進行GaN HEMT高技術建立高交流電壓擊穿交流電壓,寬帶網絡寬和高效化能率。因此它是高效化能率變成器,它可在很大值下運作。20%的占空比和50
RFC1G21H4-24-S/RFC1G21H4-24混合驅動器高頻率放大器 RFHIC現貨
2018-06-21 10:00:29
RFC1G21H4-24-S專業書籍面對次數到達1GHz的變小器而的設計。這輛混雜的動態區域變小器信息模塊應用24V(DC)單工作電壓供氣。RFC1G21H4-24-S配置過壓郁制器。
RFW2500H10-28功率放大器 工作頻率20?2500MHz RFHIC現貨代理商
2018-06-21 09:51:15
RFW2500H10-28?概述陳述其耗油率調小器電源模塊專為新聞廣播,中國電信,醫疔和許多領域而方案。事業規律面積為20?2500MHz ,SiC 技木上的氮化鎵使用全鋁副承載上。用實用新型技木改進建議熱解決。
HMC930A/HMC930A-SX單芯片微波集成電路分布式功率放大器 ADI現貨
2018-06-20 17:15:01
HMC930A是款砷化鎵(GaAs)、假晶高電子轉化率(pHEMT)、單處理器微波射頻融合集成運放(MMIC)分散式馬力放小器,工作任務聲音頻率范圍之內為DC至40 GHz。 HMC930A出具13 dB收獲、33.5
HMC1121LP6GE/HMC1121LP6GETR溫度補償片4 W功率放大器 ADI現貨
2018-06-19 17:10:53
HMC1121是一個款ibms水溫補償金片內工率檢波器的三級分銷、砷化鎵(GaAs)、假晶高光學遷入率(pHEMT)、單單片機芯片微波射頻ibms電源電路(MMIC)、4 W工率調小器,工作上規律條件為5.5 GHz至8.5 GHz
HMC952ALP5GE/HMC952ALP5GETR中等功率放大器 ADI代理商
2018-06-19 17:02:37
HMC952ALP5GE有的是款集成式平均溫度房屋補償片內效率檢波器的四六級GaAs pHEMT MMIC高的英語效率變成器,工作上速度領域為8至14 GHz。該變成器帶來32 dB增益值,+34.5 dBm飽合模擬輸出效率,
HMC1114LP5DE/HMC1114LP5DETR寬帶功率放大器 ADI現貨
2018-06-19 16:59:25
HMC1114LP5DE都是款氮化鎵(GaN)寬帶網工作效率擴大器,在上行寬帶領域為2.7 GHz至3.8 GHz時展示10 W工作效率,PAE高達50 %。 HMC1114展示±0.5 dB的增益值出平整度。
HMC5805ALS6/HMC5805ALS6TR分布式功率放大器 ADI現貨代理商
2018-06-19 16:50:34
HMC5805ALS6一款GaAs pHEMT MMIC分布不均式耗油率增加器,工作的幀率比率為DC至40 GHz。該增加器打造13 dB增加收益、33 dBm導出IP3和+22 dBm導出耗油率(1 dB增加收益壓
HMC7885FH18單芯片微波集成電路(MMIC)功率放大器(PA)模塊 ADI現貨代理商
2018-06-19 16:42:54
HMC7885FH18是一種款32 W氮化鎵(GaN)、單控制器化電源線路芯片徽波控制器化電源線路(MMIC)電率變成器(PA)控制器,運行速度區域為2 GHz至6 GHz,具備18引腳密封蓋控制器封口。
BAL-0003/BALH-0003微波/RF寬帶巴倫 Marki寬帶巴倫現貨
2018-06-19 16:15:56
BAL-0003/BALH-0003 RF/微波通信巴倫(或變電器)是種以給定電阻值接受到輸人的電磁波并用(也許)各個的打出電阻值打出一致的電磁波和的電磁波的反相板本的專用設備。患者適合于差分的電磁波,融合電路板測式已經一樣 實驗所
QPA9842驅動放大器 頻率2700 - 3800 MHz Qorvo現貨代理
2018-06-19 15:16:20
QPA9842有的是款動平衡放縮器功能,內嵌融合交叉耦合器,可更換為單端手機輸入和輸出電壓網絡端口。該功能存在使能引腳,也可以停用放縮器。該功能只需要極低的靜態零件,即VCC扼流電感,去耦濾波電容和阻值以做到偏置的控制。
QPA9807平衡功率放大器 集成3 dB混合電路 Qorvo現貨熱賣
2018-06-19 15:11:31
QPA9807是一種款穩定圖像電壓放小器方案,內裝置混合著耦合電路器,可轉為為單端插入和效果網絡端口。該方案具備著使能引腳,需要關了圖像電壓放小器。該方案只需要特少的外鏈組件,即VCC扼流電感,去耦濾波電容和電容以體現偏置把控好。
QPA9805平衡放大器模塊頻率600 - 1000 MHz Qorvo現貨
2018-06-19 15:05:31
QPA9805是款攜帶添加式交織合體器的穩定圖像變成器電路功能控制控制器,可轉變為單端轉換和轉換表層。該功能控制控制器兼具使能引腳,會關停圖像變成器電路。該功能控制控制器只需要稀少的外鏈電氣元件,即VCC扼流電感,去耦電容(電容器)。
QPA9801嵌入式混合耦合器的平衡放大器模塊0.4 W線性放大器 Qorvo現貨代理商
2018-06-19 14:56:50
Qorvo的QPA9801是一個款會有融入到式比調耦合電路器的靜態平衡擴大器版塊,可改換為單端輸人和所在網口。該版塊存在使能引腳,也可以關擴大器。該版塊只需要極低的第三方pcb板,即VCC扼流電感,去耦內阻和內阻以保證
QPA9501高功率放大器模塊5.1 - 5.9 GHz運行帶寬 Qorvo現貨熱銷
2018-06-11 15:44:55
Qorvo的QPA9501是高耗油率縮放器包塊,涉及到內切換的3級耗油率縮放器,賠償金整流偏置集成運放和的輸出耗油率判斷器。該PA包塊針對性5.1-5.9GHz的WiFi頻段實行了簡化,所以是最適合LTE-U應用領域。它
QPA9120寬帶高增益高線性驅動放大器 Qorvo現貨
2018-06-11 15:38:48
QPA9120是一種款光纖寬帶,高增益值,高直線驅動軟件器放小器,使用成本更低價,按照RoHS規定的3x3 mm QFN封裝。使用Qorvo的E-pHEMT加工工藝,該放小器可展示 有遠見的性能指標,轉換36 dBm轉換3階抓取
QPA9119表面貼裝高線性驅動器放大器 高線性驅動器放大器
2018-06-11 14:18:09
Qorvo的QPA9119是一種款低投入,達到RoHS標的表皮貼裝芯片封裝的高線性網絡能夠器變大器。這個InGaP / GaAs HBT可在大量的速度面積內打造高機械性能,
AH322-S8G低成本表面貼裝封裝高線性度放大器 Qorvo現貨代理商
2018-06-11 14:15:22
Qorvo的AH322-S8G不是款所采用低料工費表皮貼裝裝封的高技術性依據驅動包器圖像放大儀。InGaP / GaAs HBT就能建立不同窄帶調諧技術應用電路板的高功效,可可以提供達到了+ 50dBm的OIP3和+ 33d
ADM1-0026PA單級封裝寬帶分布式放大器 Marki寬帶現貨
2018-06-11 11:19:38
ADM1-0026PA不是款全部的LO安裝變頻器處理工作方案,支持于更是高達26.5 GHz的整個Marki混頻器。這牌單極打包封裝的GaAs MMIC數據分布式架構變成器集變成整個有必要的偏置電路原理。它提供數據12 dB典型性增益控制和
欧美亚洲一区-欧美激情一区-欧洲一区二区-欧美激情一区二区
上一頁
1
2
...
140
141
142
143
144
145
146
147
148
下一頁
尾頁
共
148
頁
4412
條數據