MUN3CAD01-SB電源模塊替代SY98001,TPS62808,TPS62807,TPS62821
2025-04-25 16:36:39
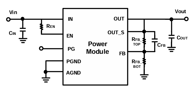
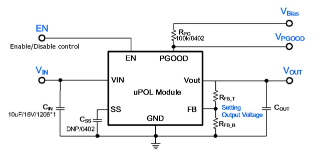
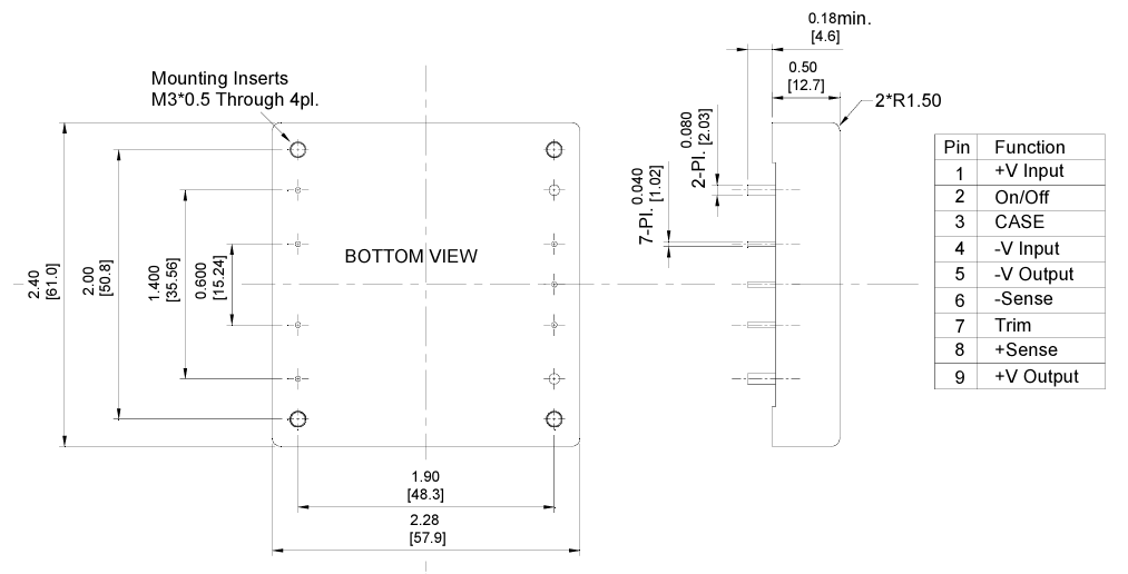
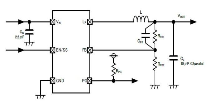
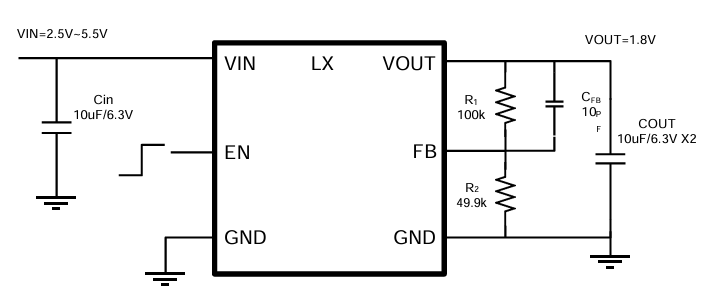
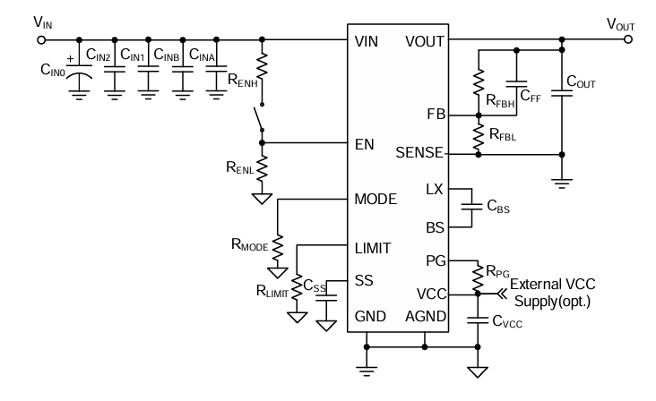
Cyntec(八荒)MUN3CAD01-SB 可原位代用SY98001,TPS62808,TPS62807,TPS62821,替換 ADI 同級結合型與長度物料,配備 TI 匹配物料輸出精度電流量、電流量供需(需評價指標很低電流量景象)。其結合型度不高合理節省 PCB 環境,錯誤率高功能消耗低,無鉛低能耗且穩定的安全可靠性佳,投資低成本投入、陸續量集中采購優勢很大,快速交貨,工程團隊不斷突破工藝瓶頸,根據不同產品的特性,制定不同的生產工藝頻次 4 - 6 周、要素有外盤,交貨穩定的。