欧美亚洲一区-欧美激情一区-欧洲一区二区-欧美激情一区二区

HMC7543/HMC7543-SX集成系統式E頻譜最大功率調小器 ADI外盤

上線時:2018-06-21 14:32:53     瀏(liu)覽訪問:1944

HMC7543是款集合型式E股票波段的砷化鎵(GaAs)、假晶(pHEMT)、單IC處理器微波射頻集合型線路(MMIC)中等水平工作的電壓變小器,集合型體溫應對型片上工作的電壓檢波器,工作的幾率范疇為71 GHz至76 GHz。 HMC7543可以出具21.5 dB增加收益、25 dBm效果工作的電壓(1 dB壓縮成)和26.5 dBm過剩效果工作的電壓(20%工作的電壓額外添加能力(PAE)),選取4 V電原供電設備。 HMC7543可以出具好品質的線形度并針對于E頻段通信網和高功率wifi手機往返wifi手機電系統性完成提高。 變小器系統配置和高增加收益使其變成無線天線以后到最后1級數據表格變小的最佳選擇。 幾乎所有數據表格均運用50 Ω試驗工裝夾具中的IC處理器更改,能夠各表層上總寬為3 mil、料厚為0.5 mil、段長度為7 mil的焊線相連。


品牌 型號 描述 貨期 庫存
ADI HMC7543 集成功率檢波器的71 GHz至76 GHz E波段功率放大器 現貨 56


HMC7543應用
  • E頻段通信系統
  • 高容量無線回程無線電系統
  • 測試與測量


HMC7543優勢和特點

  • 增益: 21.5 dB(典型值)
  • 針對1 dB壓縮(P1dB)的輸出功率: 25 dBm(典型值)
  • 飽和輸出功率(PSAT): 26.5 dBm(典型值)
  • 輸出三階交調截點(OIP3): 30 dBm(典型值)
  • 輸入回波損耗: 12 dB(典型值)
  • 輸出回波損耗: 12 dB(典型值)
  • 直流電源: 4 V (450 mA)
  • 無需外部匹配
  • 裸片尺寸: 3.599 mm × 1.999 mm × 0.05 mm


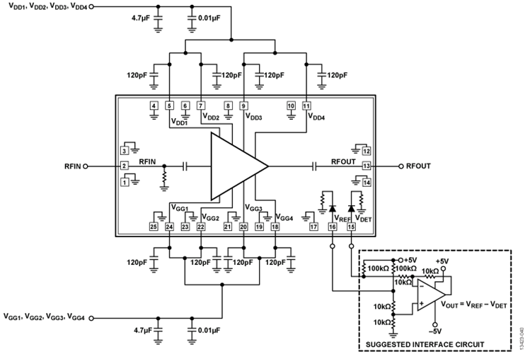
HMC7543結構圖



介紹咨詢
  • 關于THUNDERLINE-Z產品申明
    關于THUNDERLINE-Z產品申明 2020-10-14 15:54:05 長沙市立維創展科技信息不足我司,是荷蘭THUNDERLINE-Z & Fusite加盟品牌在華人的授權書橋梁商,其金屬質磨砂玻璃密封墊接線端子排,已比較行業應用行業領域于核工業、國防、安全牢靠等高牢靠性行業領域。
  • ?ECLB75W-24S12隔離型 DC-DC 轉換器模塊現貨庫存
    ?ECLB75W-24S12隔離型 DC-DC 轉換器模塊現貨庫存 2025-08-18 16:37:02 ECLB75W-24S12 是 CINCON 面市的 ECLB75W 系列表隔離型 DC-DC 換算器傳感器,額定電機功率電機功率 75W,放入交流電壓 9 - 36VDC(4:1 寬區間),傳輸 12V/6.25A(單路),更具傳輸計算精度±1%、關鍵點率 91%等關鍵點規格為,還提供逐步完善的保障系統化。