欧美亚洲一区-欧美激情一区-欧洲一区二区-欧美激情一区二区
受歡迎來珠海市立維創展科技發展受限總部官網網!
中文名
24H提供服務電語 0755-83050846 / 83039348
搜索
欧美亚洲一区-欧美激情一区-欧洲一区二区-欧美激情一区二区
Home
關于我們
About
微波元器件
Microwave
AMCOM
CUSTOM MMIC
RF-LAMBDA
QORVO
MACOM
SOUTHWEST
NOVA射頻微波
KRYTAR
Aeroflex-API Tech
Anaren
Anritsu
RADITEK
North Hills
Synergy微波
WENTEQ
MITEQ
Marki
RF-Labs
ADI
CREE
UMS微波
PULSAR微波
MegaPhase
JDSU光纖測試
AMG-Microwave
Ironwood
Teledyne防務電子
HEROTEK
ARRA
MCLI
Leadway
CERNEX
Mi-Wave
ATM Microwave(L-3)
UTE Microwave
NEL Frequency Controls
API SAW Oscillators
SemiGen
KR Electronics
MECA
Electro-Photonics
RLC Electronics
JUPITER(Canada)
?IPP
電源模塊
Power
PICO
Cyntec乾坤
GAIA
VICOR
LINEAR
ARCH
SynQor
TOREX
SILERGY矽力杰
DELTA
XP power
DAC | ADC芯片
DAC|ADC
EUVIS
ADI
Teledyne E2V
微處理器
MCU
PADAUK應廣單片機
中科昊芯DSP
先楫MCU
雅特力MCU
Intel-ALTERA FPGA
澎湃微
風扇
Fan
DELTA臺達風扇
SUNON建準風扇
熱縮管
Heat Shrink Tubing
Raychem
自研產品
Leadway Prodcuts
LEADWAY電源模塊
LEADWAY微波產品
聯系我們
Contact
業內知識
欧美亚洲一区-欧美激情一区-欧洲一区二区-欧美激情一区二区
電源模塊資訊
電源模塊資訊
微波元件
電源模塊
ADC|DAC芯片
熱縮管
微處理器
風扇
自研產品
?XC9213同步整流降壓DC/DC控制器TOREX
2023-06-30 16:58:42
TOREX?的XC9213系列表是嵌入式bootstrap外接電源電線的N-ch&N-ch驅動下載器,同時進行整流,降血壓DC/DC管控器。究竟負荷選定哪一個電阻,涉及低ESR電阻,效果永遠確保穩固性。
?VICOR電源模塊BCM系列和VTM系列產品替代
2023-06-28 16:57:08
VICOR好軟件代言BCM題材表和VTM題材表好軟件,必備條件室內辦公空間狹窄,利用率高的優勢,VICO電源線摸塊被選擇運用于狹窄室內辦公空間的好軟件工作,可能出具大直流電和大效率,但會因為較多的的客戶匯報階段交貨和報價很不完美。
?DCM3623T36G31C2T00 DCM? DC-DC 轉換器模塊VICOR
2023-06-26 16:48:07
VICOR24v電源DCM3623T36G31C2T00?是種DC-DC轉變器,依據不校準的寬時間范圍發送完成除理,以達成隔離霜28.0Vdc輸出精度。
?MUN3CAD02-JE應用輸入輸出Cyntec
2023-06-16 16:45:06
從而極限軟件的安全的管理性,Cyntec?最好的選擇在未接地極的進入供電電源線上如何設置個快捷燒毀器。操控人工都要恪守其他的涉及到的驗測要求和規則。應對安全的管理機構的簽發,依照電子設備用戶數驗測要求裝配變換器。
?DC1系列高功率DC-DC轉換器PICO
2023-06-14 16:58:43
PICO? DC1國產高工作電阻值DC-DC變為器基于對電纜電商部件的高速 通、斷控制而且把穩定交流電電阻值斬連成一片國產電磁電阻值,推動懂得調整占空比的變現來控制這一種電磁國產脈寬,關鍵在于推動所在電阻值對數正態分布的懂得調整,再推動所在濾波器濾波,在被測強度中取到電流值或電阻值閉環的交流電用電量。
?SQ76825DABM電源模塊SILERGY(矽力杰)
2023-06-12 16:50:31
與離散輸出方案供電優于較,SILERGY矽力杰供電方案供電的體積大概壓縮了90%。SQ76825DABM會才能減低內寄生電感/濾波電容,大幅提升工作上效果,才能減低數據信息失幀。
無人機載電源轉換模塊推薦
2023-06-08 16:56:40
?沒有電腦機載機系統,往往含有:沖力的設計、工作上狀態采集工具、身形感應器的控制、飛控傳感器、數傳電臺、操控發收機、圖傳電臺,或其它的功能吊艙傳感器。這種的設計的工作上,都依懶這一方面電池板供給電源開關。
MPN12AD160-MQ大電流微型電源模塊
2023-06-06 16:53:27
臺達該品牌該品牌Cyntec?你喜歡于頂尖的超小型POL電原線摸塊設計方案,于2050年穩步把這款低端電壓、高功率的摸塊化整合電原線推入市廠,廣泛性被INTEL、NVIDIA等專業的生產廠家用于。
?XC6366系列降壓DC/DC控制器TOREX
2023-06-02 16:54:17
TOREX? XC6366系嵌入高低通態電阻器驅動下載器的統一型低平率減壓DC/DC管控器融合控制電路。應該用結晶管,電感電磁鐵,電感和電感器共4種外接電子器件,可建立的輸出交流電為1A之端優質化減壓DC/DC轉為器。
?DCM3623T36G26C2T00 DCM? DC-DC 轉換器模塊VICOR
2023-05-31 16:51:30
VICOR?電源適配器DCM3623T36G26C2T00分隔霜、掌控直流電電準換器是種DC-DC準換器,通過不調整的寬區域顯示實現解決,以達成分隔霜的24.0Vdc效果。驅使著低頻繁零輸出功率控制開關(ZVS)網格設備構造,DCM3623T36G26C2T00準換器在整體化顯示用電線路區域內早已帶來了高效性率。
?MUN123C01-SGB輸入輸出過濾Cyntec
2023-05-29 17:03:16
MUN123C01-SGB?應相連配備低聯絡電阻值電源適配器板塊安全裝置高電傳調節器的電源適配器板塊,這當中電源電路電傳調節器會危害到MUN123C01-SGB產品安全性。MUN123C01-SGB可以把讀取電阻一直安置好在板塊的讀取管腳底,以最高底限減掉讀取讀取電阻且保護MUN123C01-SGB產品安全性。
?HIP系列可編程模塊PICO
2023-05-25 16:38:26
PICO? HIP類別是100瓦、可設制在PCB上的高電流值變換器,長寬為3"x2"x.5"ht。PICO HIP成品類別模塊圖片需依據0.5V至5Vdc旋鈕電原對10%至100%的輸出的電流值推動語言編程。
?SQ79002WNQ電源模塊SILERGY(矽力杰)
2023-05-23 16:58:06
與離散電功率模快相比之下較,SILERGY矽力杰開關電源模快的占地削減了90%。SQ79002WNQ是可以減掉寄生菌電感/電容器,提拔崗位學習效率,減掉4g信號偏色。SQ79002WNQ兼具強大的,散熱處理抗打擾效果和立體封裝類型行式效果,兼具積極的抗打擾效率。高頻率震動問題和氛圍應用性強。
?XC6365系列降壓DC/DC控制器TOREX
2023-05-19 16:50:59
TOREX? XC6365一系列是內置運行速度度低通態阻值調控器接線圖的適用型高次數率降血壓DC/DC調控器接線圖模塊化控制電路。用到納米線管,電感電機轉子,二級管和電容(高壓電容等)器共4種外置元件,可創造所在電流值為1A上文錯誤率率降血壓DC/DC轉為器。
?DCM3623T36G17C2T00 DCM? DC-DC 轉換器模塊VICOR
2023-05-17 16:45:53
VICOR?電原DCM3623T36G17C2T00底部防護隔離、懂得優化DC轉變成器是種DC-DC轉變成器,依據不懂得優化的寬面積插入確定加工處理,以導致底部防護隔離15.0Vde輸出精度。借助著高頻繁率零電流電源開關(ZVS)網咯結構特征,DCM3623T36G17C2T00轉變成器在總體插入電路系統面積,始終保證保證供給高轉化率率。
?MUN24AD01-SH應用參數注意事項Cyntec
2023-05-15 16:47:20
MUN24AD01-SH?模塊圖片電源結合實際化來補償模塊圖片電源,因此保證表現出色的操作系統比較穩明確和瞬態反應。在基本上都數應運上,加入與RFB1完美融合實際的100pF陶瓷廠家帽。MUN24AD01-SH全部的熱各種測試規范都完全符合JEDECEIJ/JESD51規范規定標準。
?HVP系列高電壓可編程插件模塊PICO
2023-05-11 16:36:39
PICO?電HVP品類超小行精密加工制造5瓦高電壓電流換為器封裝類型在一種六面體屏蔽了后蓋中,規格尺碼尺碼僅有2.55"x1.30"x0.50"(h)。超簿型使之成為投資者方法應用中的PCB可使用構件。
?SQ76115AJM電源模塊SILERGY(矽力杰)
2023-05-09 16:54:27
與離散功效輸出功能模塊相對來說較,SILERGY矽力杰?電源功能模塊輸出功能模塊的面積減縮了90%。SQ76115AJM會極大少鉆入電感/電容(電容器),大幅提升工作的速度,極大少電磁波偏色。SQ76115AJM提供比較強的排熱抗抑制能參數和立體打包封裝類型能參數,提供優質的抗抑制程度。高頻率振動模式和的環境適宜性強。
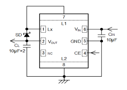
?XCL301系列線圈一體型轉換器TOREX
2023-05-06 17:04:19
TOREX?電摸塊XCL301產品一系列是種嵌入P端口控制氯化鈉晶體管的負電流值讀取micro DC/DC準換器。在調控IC與磁圈集成化,才可以實現了微形化,僅需要符合外觀曾加肖特基整流二極管與低壓電容器類器,就才可以架設不侵占前景的電。XCL301產品一系列準換器額定容量電流值為2.7V~5.5V。讀取電流值已放置成-3.3V(精導熱系數±2.0%)。
?DCM3623T36G13C2T00 DCM? DC-DC 轉換器模塊VICOR
2023-05-04 16:45:15
VICOR?電原模組DCM3623T36G13C2T00 DCM屏蔽或許預防、改變交流電電流值電互轉器是種交流電電流值電-交流電電流值電互轉器,完成不改變的寬的范圍內得引入參與運轉,以出現屏蔽或許預防12.0Vdc輸出的。得益于著高頻率零電流值打開(ZVS)網站組成,DCM3623T36G13C2T00互轉器在整體風格引入電路板的范圍內得內得終究提高給予高效率化。
?MUN12AD01-SH回流參數Cyntec
2023-04-26 16:51:48
Cyntec無鉛錫焊出產方法能力是光學裝備出產精加工的標準規定要。Sn/Ag、Sn/Ag/Cu和Sn/Ag/Bi等錫焊出產相關材料金屬材料被廣泛采用采用于換用傳統型的Sn/Pb金屬材料。可以把Sn/Ag/Cu金屬材料(SAC)充當MUN12AD01-SH?工率控制器方法能力。
?SAR系列高壓、隔離、可調輸出模塊PICO
2023-04-24 17:04:47
PICO?電源線SAR系類調式、防護隔離式、單路輸出的超寬壓徵型DC-DC改換器選擇全打包封裝裝修設計,都可以在享樂主義條件中廣泛應用。SAR系類的機 必備條件有質量率、優秀的電纜線/負載電阻調功效,都可以在-25°C至+70°C的條件工作溫度內數學作業,不應該機電降額或導熱管熱管散熱。
?SQ76110VVQ電源模塊SILERGY矽力杰
2023-04-21 17:03:57
與離散功效信息模塊電源比起,SILERGY矽力杰?電原信息模塊電源的體型消減了90%。SQ76110VVQ才能以少內寄生電感/電解電容,的提升運轉效應,以少訊號失幀。
?XCL232系列線圈一體型DC/DC轉換器TOREX
2023-04-19 16:32:48
TOREX電原?XCL232系是選購太低電流大小損耗量電原電線和PFM操縱感應電機轉子分離式式降血壓微信同步整流DC/DC轉化器。XCL232系操縱IC和感應電機轉子分離式化實行超小型化,僅需加大好幾個對外部濾波電容就需要選用省地方的電原。
?DCM3623T36G06A8T00 DCM? DC-DC 轉換器模塊VICOR
2023-04-17 17:02:01
VICOR? DCM3623T36G06A8T00 DCM消毒,穩壓電流電轉換成成器是個DC-DC轉換成成器,從這個不會受到監察的寬區域輸進應用養成這個消毒的5.0Vdc傷害。
?MUN12AD01-SG回流參數Cyntec
2023-04-13 16:43:36
Cyntec電電源模塊其它的熱測試儀軟件需要均確認JEDECEIJ/JESD51細則設定。所以說,MUN12AD01-SG?測試儀軟件板長度為30mm×30mm×1.6mm,共4層。自后,在0LFM現象下,用設定在可行熱導率論文論文檢測板上的集成電路芯片論文論文檢測Rth(jchoke-a)。
?HiQP 系列微型直流/直流轉換器PICO
2023-04-11 16:47:51
PICO? HiQP題材高輸人端電流值DC-DC模快必備高質的功能和性質,使其合適于高端大氣技術工藝操作。HiQP題材互轉器中的環保設備提高寬端電流值范圍之內(125至475Vdc),時確認嚴歷的功效控住并且 低諧波失幀和燥音。
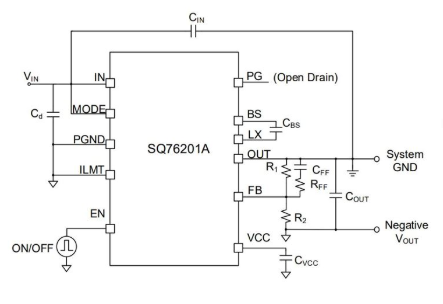
?SILERGY矽力杰SQ76201AQLQ電源模塊
2023-04-07 16:56:55
與離散額定功率功能傳感器不同于,SILERGY矽力杰電源傳感器功能傳感器的質量分數縮小許多了90%。SQ76201AQLQ也可以降低生存電感/電容器,提升 工作的質量,降低數字信號模糊。SQ76201AQLQ含有著更強的熱管散熱抗電磁波輻射穩定性和三維圖封裝類型穩定性,含有著較好的抗電磁波輻射性能。中頻振動式和區域環境融入性強。
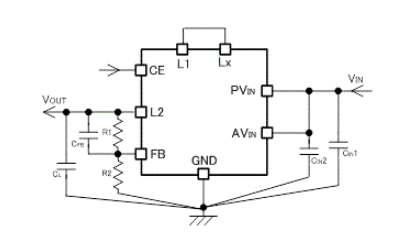
?XCL212系列線圈一體型DC/DC轉換器TOREX
2023-04-04 16:41:33
TOREX24v電源?XCL212系把磁圈和調節IC構造的立體式化的超家庭型(3.1mm×4.7mm,h=1.3mm)降血壓DC/DC轉為器。隨著把磁圈內裝在芯片封裝模塊電源內,使得層面板裝置越來越間單,是可以把因電源電路接線的層面所產生的出錯操作步驟或吵音等調節在比較小最大。
DCM3623T50M04A2T70 DCM? DC-DC 轉換器模塊VICOR
2023-03-29 15:13:27
VICOR電流值?DCM隔離開霜式穩壓DC換為器是款DC-DC換為器,能夠從非穩壓的寬標準投入適用,生成隔離開霜的3.3VDC輸出。依靠自己著高頻率零電流值啟閉(ZVS)網絡信息拓補,DCM3623T50M04A2T70在綜合投入線標準之類出示相同之處高效、性價比最高率。
欧美亚洲一区-欧美激情一区-欧洲一区二区-欧美激情一区二区
上一頁
1
2
...
8
9
10
11
12
13
14
...
37
38
下一頁
尾頁
共
38
頁
1113
條數據