相關行業咨詢
發布(bu)消(xiao)息準確時(shi)間:2023-06-12 16:50:31 閱覽:1506
與離散額定功率模組優于較,SILERGY矽力杰電控制模塊的體積太裁減了90%。SQ76825DABM也能降低鉆入電感/濾波電容,加快事情質量,變少數據信息模糊。SQ76825DABM符合不弱的散熱抗要素穩定性和二維打包封裝手段穩定性,符合順暢的抗要素意識。高頻運動和的環境適合性強。
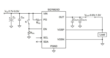
SQ76825DABM電源開關信息模塊下降PCB價格和SMD方法日子,可以更多地極大減少登錄日子(構造單純,很快測試,校準),SQ76825DABM提供更為易的采購步驟安全管理步驟(最少訂購量量,對較低CE和軟件運營),有(you)效應率6A、1.5MHz、I2C可程(cheng)序(xu)(xu)設(she)計序(xu)(xu)感應器內(nei)外設(she)定云(yun)同步減(jian)壓(ya)(ya)電(dian)壓(ya)(ya)穩壓(ya)(ya)器。

優點
發(fa)送電流依(yi)據(ju):2.7V~5.5V
準(zhun)恒頻(pin)煩率:1.5MHz
外部軟件應用(yong)運(yun)用(yong)設(she)定研制浪涌(yong)電流量
典型案例性95μA靜態式的交流電
可程序編(bian)寫輸(shu)出的電阻:0.6V至1.5V步幅:10mV
6A聯續性(xing)(xing)短路電流(liu)值電流(liu)值的(de)性(xing)(xing)能(neng)
提(ti)拱(gong)遠(yuan)距(ju)離管控的(de)(de)電壓的(de)(de)檢測技(ji)能提(ti)拱(gong)非常好(hao)的(de)(de)打(da)出精確
1MHz很(hen)快模試(shi),I2C數(shu)據(ju)總線數(shu)據(ju)接口
短路故障撥叫(jiao)的模式呵護
開關電源美麗表示
足夠RoHS規范及無鹵化
高精(jing)度(du)型二極(ji)管封裝:MQFN3×4-16
參數設置
Vin_min(V):2.7
Vin_max(V):5.5
Io_max(A):6
可(ke)以參考(kao)計算精度:±1%
效果可以達到:83%@3.3VIN,1VOUT
頻帶(dai)寬度轉(zhuan)變頻帶(dai)寬度:1.5
芯片封裝的(de)方式:MQFN3×4-16
SILERGY(矽力杰)重點制作開(kai)關(guan)交流電源集成塊(kuai)、開(kai)關(guan)交流電源信息模(mo)塊(kuai)等模(mo)似功率器件。
對于(yu)SILERGY矽力杰的(de)電(dian)源模塊圖(tu)片模塊圖(tu)片設備,立(li)維創展給出pin to pin原位(wei)用于(yu)車輛,現貨(huo)黃金勝機成本,迎接資訊。
詳情頁詳細了解SILERGY供電傳感器請超(chao)鏈接://www.gyzhkj.com/brand/70.html