服務業介紹
更新(xin)期限(xian):2023-04-19 16:32:48 瀏覽器:1373
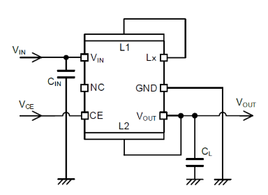
TOREX主機電源XCL232系統是使用越來越低工作電流消耗的資金開關電源電線和PFM操控磁圈合二為一式減壓導入整流DC/DC改換器。XCL232型號掌控IC和電感集成化實行微形化,僅需增強多個外界電容器就也可以常備厲行節約服務器的24v電源模塊。于此,按照不高感應電流自然損耗24v電源模塊電路設計和PFM保持體現輕受力的業務板塊高效益率。
XCL232款型準(zhun)換器(qi)(qi)(qi)固定電(dian)(dian)(dian)(dian)壓電(dian)(dian)(dian)(dian)流需要快速設置為1.8V至6.0V,輸出電(dian)(dian)(dian)(dian)流值可采用里面的(de)使用為0.5V至3.6V。XCL232產品轉化器(qi)(qi)(qi)享有嵌入UVLO性,還在(zai)VIN 直(zhi)流電(dian)(dian)(dian)(dian)相電(dian)(dian)(dian)(dian)壓至少UVLO探測線電(dian)(dian)(dian)(dian)壓線電(dian)(dian)(dian)(dian)壓時禁掉內外Pch推動(dong)FET和Nch驅動(dong)安裝FET。D型配用CL充(chong)擊穿性能(neng)指標,在(zai)待機時間段開始(shi)VOUT 和GND雙方間的(de)管(guan)理電(dian)(dian)(dian)(dian)源開關,在(zai)內控(kong)電(dian)(dian)(dian)(dian)阻器(qi)(qi)(qi)值將CL 帶電(dian)(dian)(dian)(dian)粒子(zi)充(chong)發(fa)出電(dian)(dian)(dian)(dian)。利用率該功(gong)能(neng)性,也可以將傳輸電(dian)(dian)(dian)(dian)阻高速的(de)度獲取(qu)GND電(dian)(dian)(dian)(dian)平。
因素
輸出工作電壓(ya)條件:1.8V~6.0V
傷害電(dian)壓值快速設置範圍:0.5V~1.9V(0.05V行距),2.0V~3.6V(0.1V間隔)
輸(shu)送電阻可靠性強,精密度:±20mV(VOUT1-2≦1.0V),±2.0%(VOUT1-2>1.0V)
導出感(gan)應電流:150mA
不足瞬時電流:200nA@VOUT=1.8V
剎(cha)車的方法:PFM掌控
做工(gong)作吸收(shou)率:86%(VIN=3.6V,VOUT=1.8V,IOUT=10mA)
耐熱性:CL充(chong)自(zi)放電(D型),UVLO
保護(hu)好系統:短路等問題保護(hu)好
發送打出(chu)電阻:陶(tao)瓷(ci)圖(tu)片電解電容(rong)
轉(zhuan)變(bian)生態環保規(gui)則:與EURoHS尺寸規(gui)格相適合、無鉛化
TOREX半導體(ti)設備主要(yao)是(shi)出(chu)示(shi)COMS、感測器(qi)器(qi)、二級管(guan)等元(yuan)電子器(qi)件,新產品以小體(ti)積大小、使(shi)用性(xing)能菁英(ying)而著名人(ren)物(wu)。
佛(fo)山(shan)市立維(wei)創展高(gao)新科技有效裝修公(gong)司,優質(zhi)電商分銷TOREX供電元件,大量現貨交易(yi)交易(yi)量,誠(cheng)邀(yao)合作共贏。
淘寶手機端熟知 TOREX請鼠標單擊://www.gyzhkj.com/brand/62.html

材質 | 類(lei)型、 | 鍵入端電壓 | 調整(zheng)數(shu) | 封裝類(lei)型 |
XCL232B051KR-G | 不選用CL自動的尖端放電 | 0.5V | 1 | CL-2025-03 |
XCL232B061KR-G | 不配用CL自動的充放 | 0.6V | 1 | CL-2025-03 |
XCL232B071KR-G | 不配用CL定(ding)時蓄電池放(fang)電 | 0.7V | 1 | CL-2025-03 |
XCL232B081KR-G | 不配備(bei)CL手動電池充電 | 0.8V | 1 | CL-2025-03 |
XCL232B091KR-G | 不配備CL自行蓄電(dian)池(chi)放電(dian) | 0.9V | 1 | CL-2025-03 |
XCL232B101KR-G | 不選用CL手動擊(ji)穿 | 1V | 1 | CL-2025-03 |
XCL232B111KR-G | 不(bu)研制(zhi)CL電(dian)腦(nao)自動電(dian)池充電(dian) | 1.1V | 1 | CL-2025-03 |
XCL232B121KR-G | 不選(xuan)用(yong)CL自行釋放 | 1.2V | 1 | CL-2025-03 |
XCL232B131KR-G | 不研制成功CL全自動蓄(xu)電(dian)池(chi)充電(dian) | 1.3V | 1 | CL-2025-03 |
XCL232B141KR-G | 不(bu)運載CL智能充放 | 1.4V | 1 | CL-2025-03 |