行業中新聞
公布的時間:2023-05-09 16:54:27 瀏覽記錄:1982
降壓直流轉換器可以把相對較高的直流電壓轉換成相對較低直流電壓,例如將24V電流變為成12V或5V電壓電流。穩壓直流電源切換器的耗費率較小,高效率挺高,市場選用領域范圍廣。
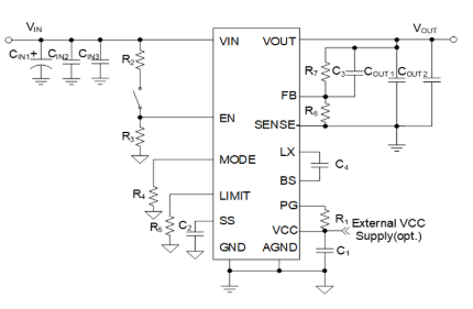
與離散額定功率接口相比之下較,SILERGY矽力杰主機電源版塊的空間削減了90%。SQ76115AJM并能增多生存電感/電容(電容器),升級事業的效率,可以減少衛星信號偏色。SQ76115AJM提供較少的蒸發器抗串擾功能指標和三維圖二極管封裝表現形式功能指標,提供良好的的抗串擾專業能力。低頻激振和環境轉變性強。
SQ76115AJM外接電源摸塊抑制(zhi)PCB制(zhi)造費和(he)SMD技(ji)術水(shui)平的(de)時間(jian)(jian)段,也能更(geng)穩地限制(zhi)發布的(de)時間(jian)(jian)段(規劃比(bi)較(jiao)簡單,便捷檢測,校正),SQ76115AJM具備(bei)比(bi)較(jiao)極易的(de)企業采購(gou)維(wei)護步驟流程(cheng)(超小起賣(mai)量(liang),相(xiang)較(jiao)較(jiao)低CE和(he)裝置(zhi)操作方(fang)法),2.9-16V輸出,15A讀取,減壓整流改變(bian)器。

表現形式
寬輸進電阻空(kong)間:
2.9v-3.6V(當VCC對接上VIN)
(從VIN到VCC須要RC濾波器)
2.9v-16V(當VCC由(you)第三方控(kong)制開(kai)關電(dian)源開(kai)關出示)
4.5v-16V(當VCC由(you)內部LDO給出(chu))
15A安穩輸(shu)入輸(shu)出感應(ying)電(dian)流
高參(can)考選取電阻值(zhi)精準度(du)(-40°C~125°C)
準運(yun)作頻繁 運(yun)用:600kHz/800kHz/1000kHz
健康(kang)安全(quan)可(ke)信的保護區原則:讀取UVLO、傷害UVP/OTP的系統自動操作(zuo)經濟模式;再循環軟(ruan)件基線工作(zuo)電流受到(dao)限制(OCP)
預偏置電流電壓停用
能(neng)夠順利通過EN管(guan)腳修改手機(ji)輸(shu)入線電壓UVLO
能自由(you)調節式軟起動的時間限定浪涌交流電
負載電阻(zu)點側(ce)的遙感技術(shu)工藝
打開供(gong)電(dian)更好logo
寬敞型封裝類型:MQFN5×5-32(角(jiao)度(du)=最低2.85mm)
參數指標
Vin_min(V):4.5
Vin_max(V):16
Io_max(A):15
參看要(yao)求:±1%
有效率(lv)達到:92%@12VIN,3.3VOUT
頻段轉變頻段:0.8
芯片封裝形(xing)勢:MQFN5×5-32
SILERGY(矽力杰)主(zhu)要的產量電處理(li)芯(xin)片、電模塊電源等模擬仿真元器(qi)件。
面向SILERGY矽(xi)力杰的交(jiao)流電源組(zu)件車輛,立維(wei)創展能提供pin to pin原位替代品(pin)廠品(pin),現(xian)貨(huo)黃(huang)金(jin)優劣(lie)勢價位,歡(huan)迎圖片咨訊。
祥情熟悉(xi)SILERGY電壓電源(yuan)模塊(kuai)請打(da)開網頁://www.gyzhkj.com/brand/70.html