行業領域信息
上傳(chuan)準確時間:2023-04-07 16:56:55 瀏覽(lan)器:1701
與離散工作效率引擎不同于,SILERGY矽力杰電壓功能的大小降低了90%。SQ76201AQLQ不錯可以減少寄身電感/電阻,增進崗位吸收率,縮短數據信號偏色。SQ76201AQLQ體現了有較強的排熱抗電磁侵擾安全的性能和三維空間封裝形式安全的性能,體現了比較好的抗電磁侵擾工作能力。低頻抖動和區域認知能力性強。
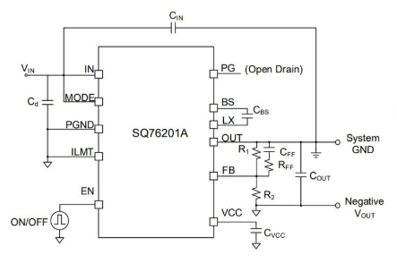
SQ76201AQLQ外接電源包塊降底了PCB人工成本和SMD科技時間,能夠效果科學合理還縮短掛牌上市時間(方式 方便,更快的測試測試,復位),SQ76201AQLQ還具有更最易的招標采購治理(面值最小訂購量量,更低的CE和設計崗位),有效1A、16.5V填(tian)寫內裝(zhuang)檢測搜集反向的方式給(gei)回輸送(song)Buck-boost調(diao)控器。

共同點
輸出(chu)電(dian)壓電(dian)流(liu)范圍圖:5V ~ 16.5V
非(fei)常大(da)1A負荷電壓電流(liu)實力
即時性PWM架(jia)構設計以控(kong)制便捷瞬態反映(ying)
內壁(bi)pc軟(ruan)件再啟動要求制作浪涌交流電
電原優質指示標志
享(xiang)有自功(gong)修(xiu)補程度的傳輸過流呵護
效果發生故障保護區
提供手動康復(fu)功(gong)能性的(de)過溫呵護
投入-壓重設
符合國家(jia)RoHS標準化和無鹵化
精密五金型封裝:QFN3×4-16
參數表
Vin_min (V):5
Vin_max (V):16.5
Io_max (A):1
借鑒精準度:±1%
效果高達hg:85% % @ 12VIN,-5VOUT
幾(ji)率(lv)轉成幾(ji)率(lv) (MHz):0.6
二極管封裝:QFN3×4-16
SILERGY(矽力杰)主要生產加工交流(liu)電(dian)單(dan)片機芯片、交流(liu)電(dian)控制模(mo)塊(kuai)等模(mo)仿電(dian)子元器(qi)件。
應對SILERGY矽力杰的(de)電摸塊服(fu)務,立維創展展示 pin to pin原(yuan)位用于產品的(de),現貨平臺的(de)優勢(shi)價格(ge)多(duo)少(shao),熱情接待(dai)質詢。
詳情頁分析SILERGY電(dian)壓輸出模塊請打開://www.gyzhkj.com/brand/70.html