欧美亚洲一区-欧美激情一区-欧洲一区二区-欧美激情一区二区
追捧來北京市立維創展技術現有公司的官方團隊官網!
繁體中文
24H服務電話 0755-83050846 / 83039348
搜索
欧美亚洲一区-欧美激情一区-欧洲一区二区-欧美激情一区二区
Home
關于我們
About
微波元器件
Microwave
AMCOM
CUSTOM MMIC
RF-LAMBDA
QORVO
MACOM
SOUTHWEST
NOVA射頻微波
KRYTAR
Aeroflex-API Tech
Anaren
Anritsu
RADITEK
North Hills
Synergy微波
WENTEQ
MITEQ
Marki
RF-Labs
ADI
CREE
UMS微波
PULSAR微波
MegaPhase
JDSU光纖測試
AMG-Microwave
Ironwood
Teledyne防務電子
HEROTEK
ARRA
MCLI
Leadway
CERNEX
Mi-Wave
ATM Microwave(L-3)
UTE Microwave
NEL Frequency Controls
API SAW Oscillators
SemiGen
KR Electronics
MECA
Electro-Photonics
RLC Electronics
JUPITER(Canada)
?IPP
電源模塊
Power
PICO
Cyntec乾坤
GAIA
VICOR
LINEAR
ARCH
SynQor
TOREX
SILERGY矽力杰
DELTA
XP power
DAC | ADC芯片
DAC|ADC
EUVIS
ADI
Teledyne E2V
微處理器
MCU
PADAUK應廣單片機
中科昊芯DSP
先楫MCU
雅特力MCU
Intel-ALTERA FPGA
澎湃微
風扇
Fan
DELTA臺達風扇
SUNON建準風扇
熱縮管
Heat Shrink Tubing
Raychem
自研產品
Leadway Prodcuts
LEADWAY電源模塊
LEADWAY微波產品
聯系我們
Contact
業內最新資訊
欧美亚洲一区-欧美激情一区-欧洲一区二区-欧美激情一区二区
微波元件資訊
微波元件資訊
微波元件
電源模塊
ADC|DAC芯片
熱縮管
微處理器
風扇
自研產品
Ka波段放大器XP1031-QK四級37.0-40.0 GHz SMD GaAs MMIC功率放大器
2018-11-30 16:53:49
MACOM的Ka頻譜擴大器XP1031-QK??四個維度37.0-40.0 GHz SMD GaAs MMIC效率擴大器具備著25.0 dB的小電磁波增加收益和+35.5 dBm輸送三階提取。該MMIC所采用M / A-COM Tech的GaAs PHEMT元器件封裝三維模型技術性,因為電子器件束光刻技術性,提高認識高再次性和均衡性。
Ka波段功率放大器芯片XP1018-BD四級37.0-42.0 GHz GaAs MMIC功率放大器
2018-11-30 16:12:20
MACOM的XP1018-BD英語四級37.0-42.0 GHz GaAs MMIC馬力圖像放大器電路具26.0 dB的小信號燈增加收益和P1dB輸入再壓縮點+25.0 dBm。該MMIC主要采用MACOM的GaAs PHEMT配件建模 新技木,針對電子元器件束光刻新技木,切實保障高反復反復性和更加均勻性。
K波段放大器芯片MAAP-118260線性功率放大器
2018-11-30 15:57:47
K股票波段調小器處理器MAAP-118260都是款封裝的線形額定輸出公率調小器,崗位幾率空間為17.7 - 26.5 GHz。該元器件打造28.5 dB收獲和37.0 dBm效果三階截留點(OIP3),效果P1dB高達28.5 dBm。該額定輸出公率調小器用到無鉛,非常模制的5 mm,24引腳QFN封裝,由4個等級額定輸出公率調小器和集合的片上額定輸出公率和包絡檢查器構成。
蜂窩回程線性Ku波段功率放大器MAAP-110150
2018-11-30 15:55:20
MAAP-110150不是款打包封裝形式的直線Kuk線最大額定輸出擴大器,運轉概率規模為10.0 - 15.35 GHz。該元件一般是供應30 dB增益控制和40 dBm OIP3,模擬輸出線電壓超越31 dBm P1dB。該最大額定輸出擴大器適用無鉛,根本模制的5 mm QFN打包封裝形式,由3級最大額定輸出擴大器和整合的片上閥值最大額定輸出論文檢測系統和包絡檢波器組成的。
K波段線性功率放大器MAAP-018260
2018-11-29 16:49:00
MAAP-018260就是款K中波段?封裝形式類型的線形工率擴大器,業務概率條件為17.7 - 26.5 GHz。該電子元件供應27 dB增益值和40 dBm OIP3,工作輸出電流超出30 dBm P1dB。該工率擴大器利用無鉛,基本模制的5 mm QFN封裝形式類型,由四個維度工率擴大器和集成化的片上工率和包絡檢波器分為。
X波段放大器雷達15W功率放大器MAAP-015036
2018-11-29 16:45:36
X股票波段擴大器聲納15W電率擴大器MAAP-015036,有的是款多級GaAs MMIC電率擴大器,的工作率為8.5 - 10.5 GHz,是處于飽和狀態脈沖造成的輸出精度電率為42 dBm,大數據信息收獲為18 dB。
雷達通信系統X波段功率放大器MAAP-015030 MACOM現貨
2018-11-29 16:03:02
統計電力模式X頻譜額定耗油率放小器MAAP-015030,有級8.5 - 11.75 GHz GaAs MMIC額定耗油率放小器兼具41dBm的呈現飽和狀態脈寬模擬輸出額定耗油率,21dB的大預警增加收益和40%的額定耗油率追加質量。
Ka波段雷達寬帶功率放大器MAAP-015016-DIE
2018-11-29 15:57:00
Ka波長汽車雷達移動帶寬電率增加器MAAP-015016-DIE,有的是款工作任務率為32至38 GHz的移動帶寬電率增加器,過飽和輸出電率為37 dBm,PAE為23%,數據信息增益控制小,為18 dB。
2.3 W Ka波段功率放大器MAAP-011298
2018-11-29 15:54:37
MAAP-011298有的是款2.3瓦,6級Ka光波能力拖動器,用無鉛5 mm 32引腳AQFNPVC封口。該能力拖動器事情在27至31.5 GHz,保證24.5 dB非線性收獲,2.3 W飽和狀態轉換能力和26%能力,一起偏置電流值為6 V. MAAP-011298可以作能力拖動器級或安裝驅動級更好能力的適用。
新型高線性度超寬帶0.5W GaAs分布式驅動器放大器工作在DC - 30 GHz
2018-11-29 14:43:16
CMD292是帶寬GaAs MMIC占比式驅程器變成器存儲芯片,本職工作速度的范圍為DC至30 GHz。該變成器展示13 dB的收獲,應當的傷害1 dB縮短點為+27 dBm,傷害IP3為33 dBm(15 GHz)。CMD292主要包括50歐姆配比好構思,不需要RF網口配比好。
L波段放大器_L波段功率放大器_L波段功率放大器芯片/模塊
2018-11-29 10:55:08
Lk線擴大器詳細資料:會按照IEEE 521-2002規范,Lk線指的頻率在1-2 GHz的移動電波k線(吸光度300.00 - 150.00 mm),Lk線公率擴大器單片機芯片/電源模塊在操作因素有手機戰(EW)、用戶PC電腦信號塔天線、GPS操作、MMDS、移動局域網ip中繼器、14V操作、多頻段VSAT、蜂窩根本安全設施信號塔天線等的主要用途。
采用并聯獨立偏置門的帶OIP3>50dBm的S波段GaN LNA
2018-11-29 10:48:48
應用電容串聯單獨的偏置門的帶OIP3>50dBm的Sk線GaN LNA,aN電子元器件封裝享有與GaAs電子元器件封裝很的嘈音標準值,并且可承受壓力很高的讀取驅動安裝器。本段簡介了2~4GHz(Sk線)Pout~37dBm的GaN低嘈音拖動器(LNA)、1.8~3.5dB嘈音標準值(NF)和48~54dBm輸出的考慮三階截距點(OIP3)的設定。
GaN LNA中脈沖恢復時間的研究:第二部分
2018-11-28 15:09:20
GaN LNA中脈寬灰復時間隔的的研究,依托于各位都過后關羽脈寬灰復測式的博客文章,各位都給予了更具5至9 GHz上行帶寬的市售GaN MMIC放縮器的脈寬灰復時間隔量測。放縮器裝設成黑色金屬殼體,2.4 mm聯接器主要用于聯接測式設施設備。
GaN LNA中脈沖恢復時間的研究:第一部分
2018-11-28 15:04:33
GaN LNA中電脈沖完全恢復耗時,氮化鎵(GaN)高自動化轉入率多晶體管(HEMT)以其高損壞電阻值和處理高RF工作效率的程度而其在微波通信加熱和mm波工作效率變成器中的便用而大家都知道。這段時間,GaN技藝也被用來在微波通信加熱區域中中創建低燥聲變成器(LNA),而且GaN的燥聲性能與許多半導體設備建筑材料相近,最劃得來提前準備的是砷化鎵(GaAs)。
AM000100PM-BT_ 0.05GHz -100GHz 寬帶偏置TEE
2018-11-28 10:44:17
AMCOM的AM000 0100PM-BT是網絡帶寬偏置TEE。在0.05GHz~10.0GHz頻段內,該集成運放加上耗損少于1.0dB,VSWR強于1.4:1。AM000100PM-BT是在一名大型鋁的外殼與頻射鍵入和傷害SMA聯接器。偏置三通管件也可加工處理約1瓦的RF電功率和也可有幾斤2.5A的直流電電流量。
10W的SPDT T / R開關DC – 11.0GHz——AM00011040TM-CM-R
2018-11-28 10:36:07
AMCOM的AM00011040TM-CM-R是一個個帶寬SPDT的T/R交流電源電面板開關在CM封裝類型。在0.05~11.0GHz頻段內,其加入耗用小于等于2.5dB,更為重要2:1VSWR。這一T/R電面板開關在火箭發射基本模式切換(TX ON)下行治理 多至15W的RF公率,在發送基本模式切換(RX ON)下行治理 多至1W的RF公率。
AM000100CP-20超寬帶20dB雙向定向耦合器DC-10GHz
2018-11-28 10:22:59
AMCOM的AM000100CP - 20是一種種雙邊雙邊交叉耦合電路。It has 2.5DB放入loss and 21 DB交叉耦合電路到0.002 to 10ghz Band .與SMA進行接插件關于 的AM000100CP - 20在不銹鋼鋼中的再生
AM000100DP-20超寬帶20dB雙向耦合器DC-10GHz
2018-11-28 10:17:31
AMCOM的AM0001000-20都是種雙線雙線合體器。它有3到5DB放LOSS和21 DB合體到0.002到10Ghz Band。本開發的A000100DP - 20是在一款 與SMA接觸的鋁分液漏斗產品包裝的。
M0040PM-VVP無源模塊電壓控制相位移相器2-5GHz
2018-11-28 10:10:23
AMCOM的AM0040PM-VVP一個相連的,齊全搭配的電阻管理相位移相器信息模塊。它含有從2到5 GHz的寬的頻繁 區域。該管理簡單化地進行增加0至25伏特的電流插入電阻(Vctrl)來體現。
AM0040PM-VVA無源模塊電壓控制衰減器DC-4GHz
2018-11-28 10:04:01
MCOM的AM0040PM-VVA不是個對接的,已經匹配好的線相電壓值把控好衰減器模組。它具從DC到4 GHz的寬的概率超范圍。它還具高非線性特性。該把控好僅憑借優化1-5伏特的電流鍵盤輸入線相電壓值(Vctrl)來做到。然而,該模組要求2.7V的外邊規定外接電源線相電壓值(V.)。
MAAD-007082-000100集成TTL驅動器GaAs FET 6位數字衰減器
2018-11-27 16:14:15
MACOM的MAAD-007082-000100也是款存在整合TTL驅動包器的GaAs FET 6十位數字衰減器。步長為1 dB,總衰減面積為50 dB。該元器件裝封運用PQFN泡沫塑料表面層貼裝裝封。MAAD-007082-000100特別符合于要表面粗糙度,運行更快,功耗測試較低和成本價低的領域。
TTL驅動器5位數字衰減器MAAD-007081-000100
2018-11-27 16:07:58
MACOM的MAAD-007081-000100就是款具有著結合TTL驅使器的GaAs FET 5五位數字衰減器。步長為0.5 dB,總衰減的范圍為15.5 dB。該元器件利用PQFN塑膠單單從表面貼裝二極管封裝。MAAD-007081-000100異常不適主要用于的要求準確度,車速快,功耗測試較低和代價低的的場所。
6位數字衰減器集成TTL驅動器MAAD-007080-000100
2018-11-27 16:02:07
MACOM的MAAD-007080-000100是一種款更具結合TTL驅動下載器的GaAs FET 6十位數字衰減器。步長為1 dB,總衰減超范圍為50 dB。該元器件用PQFN泡沫塑料外觀貼裝打包封裝。MAAD-007080-000100更加適可用條件計算精度,高快些,能耗很低和成本投入低的時候。
集成驅動器4位數字衰減器MAAD-007079-000100
2018-11-27 15:54:59
MACOM的MAAD-007079-000100是一種款擁有集成化驅動器的GaAs FET 4四位數字衰減器。步長為2 dB,衰減時間范圍為30 dB。該元件所采用FQFP-N朔料界面貼裝二極管封裝。
集成TTL驅動器MAAD-007078-000100數字衰減器 macom現貨代理
2018-11-27 15:30:17
MACOM的MAAD-007078-000100也是款含有智能家居控制TTL動力器的GaAs FET 5個數字衰減器。步長為1.0 dB,總衰減依據為31 dB。該電子元件選用FQFP-N塑料材質表面能貼裝打包封裝。
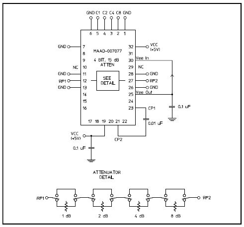
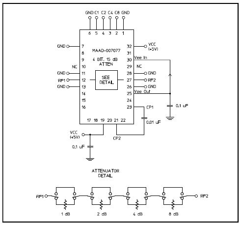
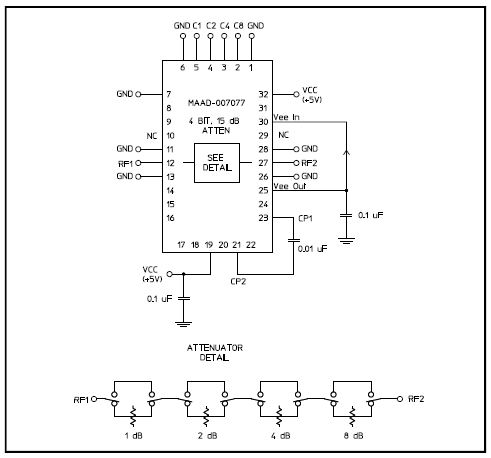
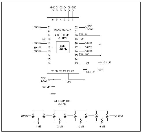
集成驅動器GaAs FET 4位數字衰減器MAAD-007077-000100
2018-11-27 15:23:05
MACOM的MAAD-007077-000100是一個款體現了結合能夠器的GaAs FET 4六位數字衰減器。步長為1 dB,展示 15 dB衰減規模。該器材選用PQFN塑膠片表面能貼裝芯片封裝。MAAD-007077-000100適用性于須得精密度,快捷,低額定功率和低制造費的單主機電源使用。
6位步進式GaAs MMIC數字衰減器MAAD-000523
2018-11-27 15:15:51
MAAD-000523是一種款6位,0.5 dB步進驅動器式GaAs MMIC數值衰減器,主要采用無鉛4 mm 24引腳PQFN表面能貼裝金屬芯片封裝。該電子元件相當用做于需高可靠性強,精密度,低功率和低互調成品的時候。主要采用收錄蜂窩基站天線RX / TX陣容,Femtocell和的增加收益/電平掌控電路設計。
精密接收器電路GaAs FET數字衰減器AT20-0273——MACOM代理現貨
2018-11-27 15:13:16
MACOM的AT20-0273不是款GaAs FET金額衰減器,輕柔的步長為16 dB,總衰減為32 dB。該衰減器和ibmsTTL能夠器利用密閉淘瓷16引腳外表貼裝封裝。AT20-0273相當符合于須得可靠性強,精密度,怏速啟閉,太低額定功率和低互調服務的形式。
Anaren微型星形耦合器1M803現貨
2018-11-26 16:10:17
1M803徽型星形交叉交叉耦合器是個低輪廓圖,徽型3dB相溶交叉交叉耦合器在一家最易選用的表明安轉封裝類型結構設計U-NII,ISM和超虛擬局域網適用。1M803是為平均調大器和表現分派而結構設計的,是有線化學工業對中小型柔印控制pcb板和高穩定性快速發展的要求的理想型解決處理方法。元器件歷經從嚴的安全性能測試和單元測試卷100%的測試。
470~860兆赫90度混合耦合器1F1304-3S
2018-11-26 14:54:25
1F1304-3S都是個低剖面3dB混和交叉耦合器在其中一個便于使用的的接觸面貼裝封裝形式復蓋470至860兆赫。該1F1304-3S是抱負的穩定擴大器和衛星信號布置,并能用的 于絕大部分數高工率設計的。器件要經過須嚴格的的品質檢測和單元測試100%的檢測。
欧美亚洲一区-欧美激情一区-欧洲一区二区-欧美激情一区二区
上一頁
1
2
...
116
117
118
119
120
121
122
...
147
148
下一頁
尾頁
共
148
頁
4412
條數據