欧美亚洲一区-欧美激情一区-欧洲一区二区-欧美激情一区二区
歡迎大家來長沙市立維創展科持有限子公司英文子公司逛網網址!
簡體中文
24H服務于咨詢熱線 0755-83050846 / 83039348
搜索
欧美亚洲一区-欧美激情一区-欧洲一区二区-欧美激情一区二区
Home
關于我們
About
微波元器件
Microwave
AMCOM
CUSTOM MMIC
RF-LAMBDA
QORVO
MACOM
SOUTHWEST
NOVA射頻微波
KRYTAR
Aeroflex-API Tech
Anaren
Anritsu
RADITEK
North Hills
Synergy微波
WENTEQ
MITEQ
Marki
RF-Labs
ADI
CREE
UMS微波
PULSAR微波
MegaPhase
JDSU光纖測試
AMG-Microwave
Ironwood
Teledyne防務電子
HEROTEK
ARRA
MCLI
Leadway
CERNEX
Mi-Wave
ATM Microwave(L-3)
UTE Microwave
NEL Frequency Controls
API SAW Oscillators
SemiGen
KR Electronics
MECA
Electro-Photonics
RLC Electronics
JUPITER(Canada)
?IPP
電源模塊
Power
PICO
Cyntec乾坤
GAIA
VICOR
LINEAR
ARCH
SynQor
TOREX
SILERGY矽力杰
DELTA
XP power
DAC | ADC芯片
DAC|ADC
EUVIS
ADI
Teledyne E2V
微處理器
MCU
PADAUK應廣單片機
中科昊芯DSP
先楫MCU
雅特力MCU
Intel-ALTERA FPGA
澎湃微
風扇
Fan
DELTA臺達風扇
SUNON建準風扇
熱縮管
Heat Shrink Tubing
Raychem
自研產品
Leadway Prodcuts
LEADWAY電源模塊
LEADWAY微波產品
聯系我們
Contact
制造行業手游資訊
欧美亚洲一区-欧美激情一区-欧洲一区二区-欧美激情一区二区
微波元件資訊
微波元件資訊
微波元件
電源模塊
ADC|DAC芯片
熱縮管
微處理器
風扇
自研產品
MAPS-011008相控陣雷達6位數字移相器集成CMOS驅動器
2018-09-17 15:28:03
MAPS-011008也是款GaAs pHEMT 6四位數字移相器,整合CMOS驅動軟件器,采取無鉛4 mm PQFN塑膠板材的表面貼裝封裝。步長為5.6°,提拱從0°到360°的相移,步長為5.6°。該構思要經過SEO,可最主要最大地才能減少相移面積內衰減的變化。
MAPS-011007航空航天與國防GaAs pHEMT 6位數字移相器
2018-09-17 15:26:04
MAPS-011007是一個款GaAs pHEMT 6六位數字移相器,智能家居控制CMOS驅使器,主要包括4 mm PQFNpp塑料面貼裝打包封裝。步長為5.6°,給予從0°到360°的相移,步長為5.6°。該結構設計 調整,可上限底限地限制相移超條件內衰減的轉變。MAPS-011007極為適采用于應該高相位精度等級且相移超條件內耗率轉變面積最小的場所。
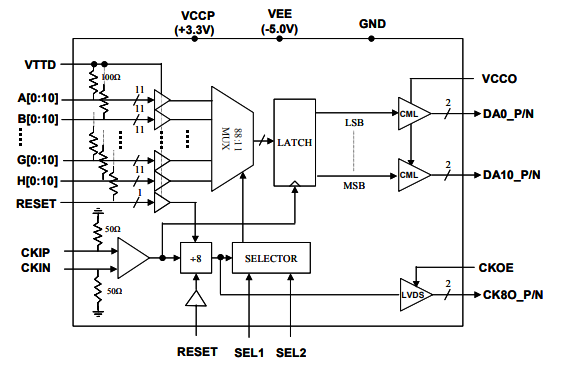
mx8811h–> 8 Gbps 11位8:1多路復用器
2018-09-13 17:18:41
MX8811H很多于一些快速路收費站11入口通道的8∶1多路復接器。雙統計資料傳輸強度鎖存器使11位差分統計資料所在的統計資料傳輸強度為秒表傳輸強度的兩倍。所在動力器的上拉開關電源VCCO都能否于配置好于最流行歌曲的快速路收費站主板標準接口規范,如CML或LVDS的所在電平。多路復接器能否以秒表傳輸強度>4 GHz工作上。
mx4411h–> 8 Gbps 11位4:1多路復用器
2018-09-13 17:07:26
MX4411H相當的于其中一個飛速度11緩沖區的4:1多路重復使用器。雙動態數據表格強度鎖存器使11位差成績排名據表格讀取的動態數據表格強度為秒表強度的兩倍。讀取驅使器的上拉電源模塊VCCO需用于放置適用于最風靡的飛速度電源接口標,如CML或LVDS的讀取電平。多路重復使用器行以秒表強度>4 GHz運作。
MX2412H ->8 Gbps 12位2:1多路復用器
2018-09-13 17:01:28
MX2412H等同于于2:1多路復接器的髙速12路通道。雙資料頻率鎖存器使12位差分資料的內容打出的資料頻率為鐘表頻率的兩倍。的內容打出驅動下載器的上拉交流電源VCCO能夠用于設施比較適合于最風靡的髙速插口準則,如CML或LVDS的的內容打出電平。多路復接器都可以是 鐘表頻率>4 GHz。
mx8811s–4 Gbps的11位8:1多路復用器
2018-09-13 16:54:45
MX8811S一個飛速11入口的8∶1多路重復使用器。86個單端數據庫模擬導出被多路重復使用到11位差評分據庫模擬導出。模擬導出驅使器的上拉電VCCO也可以選擇于如何設置適用于最風靡的飛速接口方式基準,如CML或LVDS的模擬導出電平。多路重復使用器也可以以秒表強度>4 GHz辦公。
MX4411D - 4 Gbps 11位4:1多路復用器
2018-09-13 16:18:53
MX4411D一個快速度11工作任務區的4:1多路多路重復使用器。44個差分常用對數據設計被多路多路重復使用到11位差高考分數據傷害。傷害伺服驅動器器的上拉主機電源VCCO能用的 于設計最合適于最受歡迎的快速度插孔標準規定,如CML或LVDS的傷害電平。多路多路重復使用器是可以以掛鐘時延>4 GHz工作任務。
MX2412D—4 Gbps 12位2:1多路復用器
2018-09-13 16:10:24
MX2412D是2:1多路多路復接器的速度路12上班區。24個差分常用對數據源發送被多路多路復接到12位差得分據的打印讀取。的打印讀取驅動下載器的上拉電源線VCCO也可以選擇于設定適當于最時尚的速度路插口原則,如CML或LVDS的的打印讀取電平。多路多路復接器也可以以鐘表頻率>4 GHz上班。數字化數據源發送是有片上100歐姆末端電阻值的LVDS。
SC800寬帶連續波集成信號合成器7100046-01——SignalCore
2018-09-12 15:28:44
荷蘭SignalCore作為SC800國產網絡帶寬連繼波ibms無線信號聚合器,軟件ibms了眾多鎖相環、DDS、分頻器,不同規格的中小型尺碼貼片式裝封2”x1”,輸入輸出工作頻率空間25MHz~6GHz,原有微治理器和控制步驟,較大地變低了機 通信技術制定復雜化的程度。
DS872——高速啁啾直接數字頻率合成器
2018-09-12 11:25:04
DS872一種極速一直數字6分解器(DDS),概率調諧分別比率32位,ROM相位分別比率13位,DAC上升時間分別比率11位。DAC的模擬仿真輸送行在很正常維持形式 (針對一號奈奎斯特頻寬)和刷新頁面到零形式 (針對一號、二、和三、奈奎斯特頻寬)控制當中實現考慮。
DS875A—具有調幅調幅端口的直接數字頻率合成器
2018-09-12 11:12:48
DS875A有的是種繞城高速間接數據合成圖片器(DDS),體現了相位漲幅配制和漲幅漲幅配制輸入串口,裝修設計用來間接旋光性漲幅配制或QAM軟件。它體現了24位的次數調諧辨別率,8位的相位漲幅配制輸入和8位的漲幅漲幅配制輸入。企業內部組織ROM體現了12位的相位辨別率,企業內部組織DAC體現了11位的漲幅辨別率。
DS875調相直接調相直接數字頻率合成器
2018-09-12 11:01:34
DS875一種有點調相顯示端口號的極速行數子人工器(DDS)。它體現了30位的工作頻率調諧判定率和11位的相位調配顯示。外部ROM體現了12位的相位判定率,外部DAC體現了11位的頻率判定率。DAC的摸擬打出行在正確持續形式(一號)之間選定 。
DS855——相位調制直接數字頻率合成器
2018-09-12 10:54:20
ds855是高同時數字5工作速度提煉器(DDS)與一款 32位工作速度調諧辨認率,11位相位熬制設置和11位的漲幅辨認率。1、奈奎斯特帶中的余弦波會形成到相近1.2 GHz(在2.5GHz鐘表速度)。原始相位會重設為零度以下的余弦波開端。
8.0 - 12.0 GHz 集成CMOS驅動器6位數字移相器MAPS-010166
2018-09-11 14:57:04
MAPS-010166是一種款GaAs pHEMT 6六位數字移相器,模塊化CMOSwin7驅動,利用4 mm PQFN塑膠片面上貼裝芯片封裝。步長為5.6°,展示從0°到360°的相移,步長為5.6°。該設定通過seo,可最好局限性地以減少相移規模內衰減的變換。
MAPS-010165 航空航天與國防GaAs pHEMT 6位數字移相器3.5 - 6.0 GHz
2018-09-11 14:49:57
MAPS-010165有的是款GaAs pHEMT 6個數字移相器,集合CMOS驅動包器,選用4 mm PQFN氟塑料外層貼裝裝封。步長為5.6°,出示從0°到360°的相移,步長為5.6°。該設計的通過簡化,可非常大幅度地可以減少相移規模內衰減的變遷。
2.3 - 3.8 GHz 相控陣雷達6位數字移相器MAPS-010164
2018-09-11 14:47:49
MAPS-010164是一個款GaAs pHEMT 6個數字移相器,集成系統CMOS驅動程序器,主要包括4 mm PQFN氟塑料漆層貼裝打包封裝。步長為5.6°,供給從0°到360°的相移,步長為5.6°。該方案路過推廣,可比較大最大地減輕相移依據內衰減的變化規律。
1.4 - 2.4 GHz 通信天線GaAs pHEMT 6位數字移相器MAPS-0101631.4 - 2.4 GHz
2018-09-11 14:19:31
MAPS-010163都是款GaAs pHEMT 6四位數字移相器,主要包括4 mm PQFN塑從表面貼裝封裝,ibmsCMOS動力器。步長為5.6°,提高從0°到360°的相移,步長為5.6°。該規劃路經網站優化,可較大 效率地限制相移依據內衰減的發生改變。
8.0 - 12.0 GHz相控陣雷達4位數字移相器MAPS-010146
2018-09-11 14:13:54
MAPS-010146是一種款GaAs pHEMT 4數字字移相器,集成型CMOS帶動器,用4 mm PQFN金屬表明貼裝芯片封裝。步長為22.5°,給予從0°到360°的相移,步長為22.5°。該制作經過系統優化,可最主要底限地極大減少相移區域內衰減的發生變化。
MAPS-010145航空航天GaAs pHEMT 4位數字移相器
2018-09-11 14:03:14
MAPS-010145一款GaAs pHEMT 4六位數字移相器,整合CMOS驅動安裝器,用4 mm PQFN氟塑料的表面貼裝二極管封裝。步長為22.5°,給出從0°到360°的相移,步長為22.5°。該設計構思經歷過提升,可最大程度殘留量地提高相移范圍之內內衰減的變動。
MAPS-010144相控陣雷達GaAs pHEMT 4位數字移相器
2018-09-11 13:58:37
MAPS-010144是一個款GaAs pHEMT 4個數字移相器,集成化CMOS帶動器,采用了4 mm PQFN橡膠面貼裝封口。步長為22.5°,展示從0°到360°的相移,步長為22.5°。該的設計進行seo,可最大的容許地減輕相移的范圍內衰減的不同。
低直流電耗4位數字移相器MAPS-010143
2018-09-11 13:50:44
MAPS-010143一款GaAs pHEMT 4六位數字移相器,利用4 mm PQFN朔料表皮貼裝芯片封裝,集成式CMOS帶動器。步長為22.5°,出具從0°到360°的相移,步長為22.5°。該規劃進行整合,可最多局限性地降低相移范圍內內衰減的發展。
DS856-高速3GHz直接數字頻率合成器
2018-09-10 14:44:09
DS856是種飛速會羅馬數字合出器(DDS),傳輸率調諧辨別率是32位,ROM相位辨別率是13位,DAC大幅度辨別率是11位。第二奈奎斯特帶中的余弦波也可以造成到快要1.6 GHz(在3.2-GHz鬧鐘傳輸率)。
DS852——高速2.2 GHz直接數字頻率合成器
2018-09-10 14:37:52
DS852也是種公路隨時字母合出器(DDS),規律調諧分別比率32位,頻率分別比率11位。最奈奎斯特帶中的正弦交流電波都應該會產生到非常接近1.1 GHz(在2.2-GHz鐘表濃度)。剛就開始過程都應該重設為零度以下就開始。該存儲芯片有個對專一性導出50Ωweb后臺。
DS707——高速啁啾直接數字頻率合成器
2018-09-10 14:30:12
DS877就是一種高速公路可以直接加數聚合器(DDS),的頻率調諧甄別比率32位,ROM相位甄別比率13位,DAC大幅度甄別比率11位。DAC的虛擬仿真輸出精度可以在正常值恢復傳統形式(來說那些第1奈奎斯特頻寬)和復位傳統形式(來說那些第1、第二和第二奈奎斯特頻寬)工作直接抉擇。
DS88高速啁啾直接數字頻率合成器
2018-09-10 14:26:13
DS878也是種迅速會小數組成器(DDS),的頻率調諧辨別率有32位,ROM相位辨別率有13位,DAC波動辨別率有11位。DAC的模擬系統轉換是可以在普通 始終保持機制(相針對于弟一奈奎斯特頻段)和復位機制(相針對于弟一、其次和三是奈奎斯特頻段)實際操作直接的選擇。
超寬帶高功率高效率的GaN放大器
2018-09-06 15:30:42
企業評估一個多種加帶寬高公率高效益率的GaN調小器。正常運行從100MHz到3000兆赫。比較好的結杲也包括100W的工作輸出公率,22dB多收益,40%的公率多吸收率從100MHz到3000兆赫。這些使用性能是依據栽剪二個機來達成的。阻抗配比與特點的帶寬控制線路配比拓撲結構類型結構類型。任何事物基本裝修設計技術將已給出電子元器件和配比控制線路。
40-4000MHz寬帶高功率GaN MMIC功率放大器
2018-09-06 15:21:17
.我申請書一個多個高功效的GaN MMIC熱質量調小器工做在40MHz到400MHz當中。這類實現目標80W脈寬(100US脈寬間距和10%占空比)MMIC無限循環)傳輸熱質量(P5dB),40MHz,50W質量為54%約有30%的質量在大部件的中間商波長,各類在400MHz時,質量急劇減少到30W,質量為22%。
使用具有獨立柵極偏壓控制的并聯晶體管的GaN HEMT放大器的線性增強
2018-09-06 15:19:40
GaN HEMT體現了高打出熱效率密度計算和帶寬寬下的高質量率。然而 GaN HEMT的非線形度常比GaAs配件的非線形度差。下面推出了半個種輕松的形式來緩和GaN HEMT的非線形度。所推出了的形式是將配件分紅與自主保持的柵極偏置電壓電流并接的2個子標段測試,再對對子標段測試打出做熱效率樂隊組合。
CMD273P3高隔離度低損耗寬帶DPDT轉換開關DC-12 GHz
2018-09-05 17:08:51
CMD273P3是一個款低耗率寬帶網正調整MMIC DPDT轉換成開關按鈕,按照無引腳3x3 mm外表貼裝封裝類型。CMD273P3擴大交流電至12 GHz,在6 GHz時含有1.7 dB的低加上耗率和42 dB的高消毒度。CMD273P3按照0 / + 5 V互補性調整交流電壓結構線運作。
CMD272P3低損耗寬帶正控制MMIC DPDT轉換開關DC-10 GHz
2018-09-05 17:06:11
CMD272P3是款低損失量帶寬正控制MMIC DPDT轉變成打開,用到無引腳3x3 mm外壁貼裝封口。CMD272P3覆蓋住直流變壓器至10 GHz,放損失量低至1 dB,6 GHz時的高防護度為43 dB。CMD272P3用到0 / + 5 V互補原理控制電阻值邏輯學線工作上。
欧美亚洲一区-欧美激情一区-欧洲一区二区-欧美激情一区二区
上一頁
1
2
...
125
126
127
128
129
130
131
...
147
148
下一頁
尾頁
共
148
頁
4412
條數據