互聯網行業知識
發布消息時間間隔:2025-05-13 16:29:52 訪問 :359
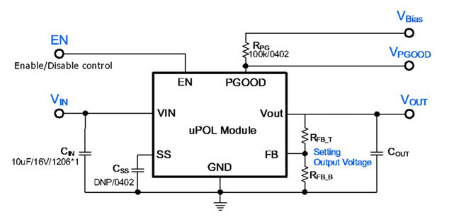
MUN12AD03-SEC具有PWMT Mode自功管控、節能環保模型、遠距離發動、內控軟發動和投入過高修改基本功能,其投入電壓降面積為4.5V至17V,輸入輸出直流電壓為3A,內容輸出工作電壓比率為0.8V至5.5V,打開頻點為2MHz,外部電流值為20μA(其最典型的值),工作任務攝氏度標準為-40°C至125°C。
MUN12AD03-SEC相對性于一般的電功能,在耐熱性SEO優化、集成式度與瀏覽器兼容性、代價與現貨物流信息系統等角度擁有為顯著優越。
1. 能力優化方案
l 寬進入電流電壓范圍內:適配4.5V至17V鍵盤輸入,涉及更加應用軟件場地,如重工業裝備、通信網絡基站天線等,適應能力繁復電源開關條件。
l 高傷害直流電與速度:最明顯輸送電流值3A,12V輸入有效期率達91%,在輕載(如100mA)下轉化率越高(85%),強于方面平凡控制模塊的80%,符合高工作效率訴求并下降高能耗。
l 動向出錯與紋波調節:實現浮動低ESR整合物和陶瓷廠家電容(電容器),輸送紋波更低,階躍電機負載更變時的動態回復快點,好對電壓比較穩界定請求高的游戲場景(如激光束電子器件、精密加工檢測設備)。
2. 集成化度與兼容性問題
l 二極管封裝緊促:運用8-LDFN裸焊盤模快(3.0mm x 2.8mm x 1.3mm),比普遍模塊電源更小,合理安排PCB環境,比較合適高比熱容結構設計。
l 引腳性能與替換性:與TI的TPS82130SILR、TPS82140SILR引腳排序同一,可直接的替代,不同重設PCB設計構思,大幅度縮短的開發過渡期。
l 實用功能ibms:集成系統PWMT Mode一鍵進行、節電的模式、跨網進入設置、內層軟啟用和鍵入不到位解鎖實用功能,以減少表面開關元件使用需求,簡單化定制。

3. 投入與供應商鏈
l 售價優勢:比TI型號低10%-15%,一鍵采購招標時綜合BOM總成本可壓縮視頻15%以上內容,下降項目流程工程預算。
l 到貨時間短:不穩定性到貨周期怎么算4-6周,區域規格型號蘋果支持期貨供應信息,盡量避免因缺貨形成的新項目耽誤。
l 免掉NRE保險費用:必須支出世界品牌形象的非長時間性過程材料費,進一部降低了成本低。
4. 耐用性與條件自我調節性
l 寬溫運轉面積:搭載-40°C至125°C事業溫度表,達到毀滅性大環境要(如國際航空工程科技、日本軍事應運)。
l 高耐用性規劃:憑借JEDECEIJ/JESD51標準熱做實驗的時候,用于高傳熱性光敏樹脂硬殼,地下室防潮、防火性、防暴,提拔經常性固定量分析。
廣州 市立維創展科持經銷權經銷Cyntec全面廠品,強院為潛在客戶出示高品級、優新產品品質、價格公證處公證的開關電源板塊廠品。Cyntec的外接電源模組DC-DC物料,交樓如何快速,免費資源提高原材料,那部分材質現貨平臺貨存。這類材質:MUN12AD03-SEC,MUN3CAD03-SE等。品牌原版原廠裝配的,質量水平絕對,合為國家內地市面能提供技術應用蘋果支持,感謝詢問。