行業中新聞資訊
上線準(zhun)確時間:2025-06-25 16:40:36 閱覽:210
SQ76115BADE一起(qi)穩(wen)壓(ya)(ya)(ya)DC/DC切換器借(jie)助其(qi)優秀的能和普及的專用(yong)性,在電(dian)(dian)源模塊啟閉(bi)鄰域推銷自(zi)己。SQ76115BADE大多數在在2.9V至16V的寬手機(ji)輸入相電(dian)(dian)壓(ya)(ya)(ya)范圍內內高效(xiao)能啟動,特別(bie)是在符(fu)合于12V輸人(ren)電(dian)(dian)壓(ya)(ya)(ya)值的軟件方向,為各(ge)樣光學品牌可以提供有效(xiao)果的24v電(dian)(dian)源能夠。
在輸出(chu)電(dian)壓范(fan)圍(wei),SQ76115BADE表(biao)面出(chu)強大(da)的(de)的(de)使用性能(neng),是可以在寬區域(yu)環境室內(nei)溫(wen)度(du)具體(ti)(ti)條(tiao)件下快(kuai)速可以提供高(gao)至15A的(de)輸入輸出(chu)耗油率(lv)(lv)(lv),符(fu)合高(gao)耗油率(lv)(lv)(lv)具體(ti)(ti)需求的(de)枝術(shu)應運。其有成功率(lv)(lv)(lv)率(lv)(lv)(lv)設計合理(li)于摸塊化(hua)(hua)化(hua)(hua)的(de)高(gao)品水(shui)平換算按鈕(niu)電(dian)源(yuan)開關、同時按鈕(niu)電(dian)源(yuan)開關及電(dian)感電(dian)阻線(xian),這部分摸塊協調工做工做,能(neng)夠合理(li)下降總體(ti)(ti)化(hua)(hua)功耗測試,增進(jin)了自然(ran)能(neng)源(yuan)采(cai)取率(lv)(lv)(lv)。
平(ping)穩性是SQ76115BADE的(de)(de)另(ling)一個大特(te)質。其中部(bu)參考資(zi)料電(dian)(dian)壓(ya)降(jiang)在-40°C至(zhi)125°C(內外焊接工藝環境室(shi)(shi)內溫度(du))的(de)(de)傾向環境室(shi)(shi)內溫度(du)狀態下,早(zao)已提高±1%的(de)(de)很(hen)好精(jing)準度(du),確(que)認在各式各樣額定(ding)負載(zai)的(de)(de)情況下都能(neng)刷(shua)出(chu)精(jing)準的(de)(de)電(dian)(dian)壓(ya)電(dian)(dian)流調理(li),為主(zhu)設備出(chu)示優秀的(de)(de)電(dian)(dian)輸(shu)出(chu)電(dian)(dian)壓(ya)。
所用(yong)COT(增強導通耗時)組(zu)織架構SQ76115BADE,在高減(jian)壓(ya)控制中體現(xian)優秀,達成了提(ti)高錯誤率(lv)率(lv)的瞬態(tai)異常,良好要對線電(dian)壓(ya)變化(hua),確保安裝(zhuang)招致磨(mo)損(sun)。最后(hou),SQ76115BADE還要裝(zhuang)逐(zhu)過渡(du)期直流電(dian)受到(dao)限制、打(da)嗝短路防(fang)護性(xing)和熱待機(ji)防(fang)護性(xing)等(deng)許多的安全措施,事關設施設備在失(shi)敗環境下就(jiu)可以短時間內關閉程序電(dian),減(jian)少影(ying)響。
在封裝(zhuang)設定(ding)上,SQ76115BADE動用(yong)了(le)(le)狹窄型MQFN5mm×5mm二極管封裝(zhuang),相對高(gao)度不可超過2.5mm,既合理(li)安排了(le)(le)位置,又提供了(le)(le)電機(ji)功率體積密(mi)度,尤為符(fu)合對尺碼的規格有嚴苛(ke)標準要求的應運教(jiao)育領域。

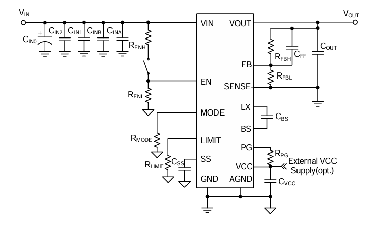
基本性能參數:
插(cha)入(ru)電阻超范圍:2.9V至16V
最(zui)明顯輸出的電(dian)流值:15A
參(can)照(zhao)輸出(chu)功率精密度:±1%
至高效應:以達到90.7%(在12V鍵入、3.3V打印輸出必要條(tiao)件下)
控(kong)制開(kai)關(guan)頻繁(fan):可靈活多變修改
封裝形式種類:QFN5×5-32
價值體系因素:
寬鍵盤輸入直流電(dian)壓領域,不適應不一樣的(de)供電(dian)自然環境(jing)
帶(dai)來(lai)偽600kHz、800kHz和1000kHz六種按鈕開關次(ci)數采用
在(zai)-40°C至125°C(內層處理器室溫)位置內,恢復±1%的參考價值額(e)定電壓(ya)準確度
具備條件進入(ru)UVLO(欠壓(ya)(ya)更改(gai))、內容輸出(chu)UVP(欠壓(ya)(ya)守護)、OTP(過(guo)溫呵護)及及谷峰瞬(shun)時電流影響(OCP)等(deng)是真的嗎保(bao)護措施(shi)形式(shi)
寬敞型(xing)MQFN5×5-32打包封裝(zhuang),最高髙度僅2.5mm
運用(yong)領域行業:
5G和網站體系,為(wei)微波通信產(chan)品展(zhan)示(shi) 維(wei)持電源開關(guan)。
POLs(過載點(dian)電開關),滿(man)意(yi)高密集度(du)計算公(gong)式電開關準換實際需求(qiu)。
的(de)遠程服務器,為數據源學校(xiao)帶來(lai)了快速、是(shi)真的(de)嗎的(de)24v電源來(lai)解決辦(ban)法怎(zen)么寫(xie)。
SQ76115BADE微信同步穩壓(ya)DC/DC換為器以高效率、寬輸出電流依據、高不(bu)穩性并且密集的封口設(she)置,擁有多電子器件裝備(bei)電源適配器安(an)全管理的期望考慮。
SILERGY(矽力杰)主要的的生產電原基帶芯片、電原版塊等虛擬功率器件。爭對SILERGY矽力杰的電源適配器版塊貨品,立維創展給(gei)出pin to pin原(yuan)位換用(yong)品牌,期貨資源優勢收費,歡迎會網絡咨詢。