PI3526-00-LGIZ降壓穩壓器VICOR
2024-06-28 09:09:02
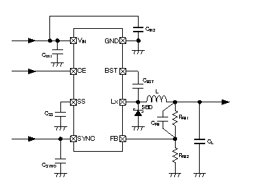
PI3526-00-LGIZ是款由VICOR我司分娩的降血壓三相調壓器,適用性于30至60V的寬手機設置輸出功率面積。它選用高比熱容SiP芯片二極管封裝,集就成為了的智能控制器和電原電源開關,適用性ZVS拓撲關系空間結構挺提高學習效率率。該三相調壓器僅需一定量第三方零件,兼具手機設置過/欠壓修改、輸出過壓庇護好和過溫庇護好等功效,不支持并接和軟初始化。事情溫度因素面積為-40至120°C,芯片二極管封裝尺碼為10 × 14 × 2.56mm,適用性于估算機、光纖通信、工業和車輛主設備等高電壓電到高電壓電Buck穩壓意愿。