業內新聞資訊
上(shang)傳(chuan)耗時:2024-06-20 08:52:30 挑選:5899
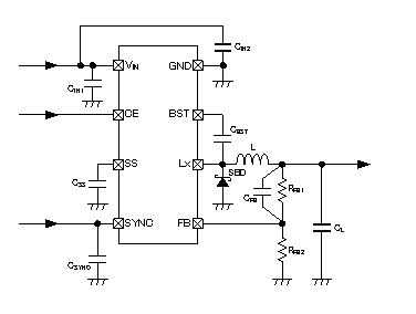
Torex XC9270A083QR-G是(shi)一款高(gao)性能的降壓(ya)DC-DC轉換器IC,屬于XC9270系列。這(zhe)款IC設(she)計用于提(ti)供(gong)高(gao)效率和穩定的電(dian)源解決方(fang)案,特別適合于需要2.0A輸出電(dian)流的應(ying)用。

XC9270A083QR-G的主要特點包括:
1. 預置帶動包單結晶體管:該IC預置了帶動包單結晶體管,就能夠在高達hg30V的業務線電壓下穩定性高操作,主要采用自舉玩法帶動包,保障了快速率的電源開關裝換。 2. 輸入線電流降隨意調節:不錯通過外接阻值(RFB1, RFB2),大家不錯在1.2V至12.0V的領域內制定輸入線電流降,內裝置的0.8V基準價線電流降源為輸入線電流降的制定帶來了了準確的考慮。 3. 旋鈕按鈕速率必選:粉絲行從300kHz或500kHz下選擇適當的旋鈕按鈕速率,以適宜各種的應用軟件供給。 4. 導入用途:能夠 MODE/SYNC絕緣端子,IC能夠與其他掛鐘信號燈導入,有效的促使不要的燥音,的提升機系統的穩固性。 5. PWM/PFM重新開啟操縱:在輕電動機扭矩時采用了PFM操縱,而在重電動機扭矩時開啟到PWM操縱,確保了從輕電動機扭矩到重電動機扭矩整體區域內內的高效益率。 6. 軟開機時長可控:利用在SS接線端子表面添加圖片濾波電容,觀眾都可以自設定軟開機時長,以減輕開機時的交流電沖擊試驗。 7. 呵護職能:內嵌了種呵護電線,分為過直流電呵護(受限直流電為3.2A TYP.)、積份解鎖呵護(XC9270A機型)、自動化復歸(XC9270B機型)、過壓呵護和發燙斷電電線,以保證了IC的人身安全運轉。 8. 導入交流電壓值比率:大力支持7V至30V的寬導入交流電壓值比率,采用到好幾種開關電源情況。 9. 低ESR電解電解電阻(電解電解電阻器)兼容:可以適用衛浴陶瓷電解電解電阻(電解電解電阻器)等低ESR電解電解電阻(電解電解電阻器)為載荷電解電解電阻(電解電解電阻器),從而提高了模式的增強性和可信度性。 10. 做工做氣溫使用范圍內:該IC才可以在-40℃至+105℃的氣溫使用范圍內內合適做工做,適用人群于不同的十分惡劣場景。 11. 環境標準:完全符合EU RoHS規格參數,無鉛,條件環境條件。型號:
參數 | Output Voltage | Oscillation Frequency | Packages |
XC9270A083QR-G | 0.8V | 300kHz | SOP-8FD |
XC9270A085QR-G | 0.8V | 500kHz | SOP-8FD |
XC9270B083QR-G | 0.8V | 300kHz | SOP-8FD |
XC9270B085QR-G | 0.8V | 500kHz | SOP-8FD |
TOREX半導體(ti)行業最主要(yao)的提供了(le)COMS、傳傳感器、穩壓管等元器件封裝,新產品(pin)以小(xiao)(xiao)體(ti)型大小(xiao)(xiao)、耐(nai)腐蝕性(xing)好而著(zhu)名。
深圳市立維創展科技欧美亚洲一区-欧美激情一区-欧洲一区二区-欧美激情一区二区特點分銷系統TOREX電源線電子元器件,許多期貨庫(ku)存商品,熱烈歡迎資詢。