欧美亚洲一区-欧美激情一区-欧洲一区二区-欧美激情一区二区
熱烈歡迎來北京市立維創展網絡有限大公司英文大公司非官方網址!
中文名
24H服務質量電語 0755-83050846 / 83039348
搜索
欧美亚洲一区-欧美激情一区-欧洲一区二区-欧美激情一区二区
Home
關于我們
About
微波元器件
Microwave
AMCOM
CUSTOM MMIC
RF-LAMBDA
QORVO
MACOM
SOUTHWEST
NOVA射頻微波
KRYTAR
Aeroflex-API Tech
Anaren
Anritsu
RADITEK
North Hills
Synergy微波
WENTEQ
MITEQ
Marki
RF-Labs
ADI
CREE
UMS微波
PULSAR微波
MegaPhase
JDSU光纖測試
AMG-Microwave
Ironwood
Teledyne防務電子
HEROTEK
ARRA
MCLI
Leadway
CERNEX
Mi-Wave
ATM Microwave(L-3)
UTE Microwave
NEL Frequency Controls
API SAW Oscillators
SemiGen
KR Electronics
MECA
Electro-Photonics
RLC Electronics
JUPITER(Canada)
?IPP
電源模塊
Power
PICO
Cyntec乾坤
GAIA
VICOR
LINEAR
ARCH
SynQor
TOREX
SILERGY矽力杰
DELTA
XP power
DAC | ADC芯片
DAC|ADC
EUVIS
ADI
Teledyne E2V
微處理器
MCU
PADAUK應廣單片機
中科昊芯DSP
先楫MCU
雅特力MCU
Intel-ALTERA FPGA
澎湃微
風扇
Fan
DELTA臺達風扇
SUNON建準風扇
熱縮管
Heat Shrink Tubing
Raychem
自研產品
Leadway Prodcuts
LEADWAY電源模塊
LEADWAY微波產品
聯系我們
Contact
領域最新資訊
欧美亚洲一区-欧美激情一区-欧洲一区二区-欧美激情一区二区
電源模塊資訊
電源模塊資訊
微波元件
電源模塊
ADC|DAC芯片
熱縮管
微處理器
風扇
自研產品
LMZ10500降壓DC/DC微型模塊
2022-02-24 17:17:35
LMZ10500小型空氣開關功能是更好地運用的區域的穩壓DC/DC滿足工作方案,可在個人空間受過影響的運用的區域中控制高達模型650mA的電動機扭矩。
LMZ21700降壓DC/DC微型模塊
2022-02-23 17:00:41
LMZ21700?微傳感器是更方便重新安裝用的穩壓DC/DC很好解決實施方案,可在服務器被控制的應該用的領域中而使高至650mA的載荷。僅需一家錄入電玻璃貯槽設計器、一家效果電玻璃貯槽設計器、一家軟打火電玻璃貯槽設計器和多個阻值器就是可以改變基礎操作流程。
TPS8267X DC/DC降壓電源
2022-02-23 16:59:17
TPS8267X? DC/DC穩壓電專為可以低功率操作而方案。該模塊包涵觸點開關設定器、電感和進入/傷害電解電場所。方案不須要增加的機。
VICOR支持傳統設計的原有DC-DC轉換器
2022-02-23 16:56:40
VICOR電?VI-200和VI-J00編DC-DC互轉器快速設置了工作輸入輸出輸出功率元電子器件市場行業的高工作輸入輸出輸出功率、低環境噪聲、可信性和便民性規范標準約定。千余種插入電流、輸入輸出電流和工作輸入輸出輸出功率高等級的結合起來象征著著在為您的電體系取舍電傳感器時也無需妥協讓步。VICOR電VI-200和VI-J00編DC-DC互轉器已在現場審核,一鍵裝機儲存量高于1200萬臺。
TPS826711 DC/DC降壓電源
2022-02-22 17:36:06
TPs8267X是個正規爭對低輸送功率APP的全面的600 MA DC/DC減壓主機電源。芯片封裝中主要包括電開關電壓穩壓器、電紅外感應器和讀取輸送濾波電容規劃。規劃不必選取特別集成電路芯片。
TPS826765 DC/DC降壓電源
2022-02-22 17:35:12
TPs8267X是款專程對應低耗電量技術應用的刪改的600 MA DC/DC穩壓外接電源。封裝類型中收錄旋轉開關電源穩壓器、電調節器和輸進/所在電解電貯槽。設汁不用再采取增加元器。
TPS826716 DC/DC降壓電源
2022-02-21 17:14:33
TPS8267x元件是個詳盡的600mADC/DC穩壓24v24v電源功能模塊,最主要適用于低功效技術水平應用。封裝類型中涉及24v24v電源電源開關調器、電傳感器和放入/輸出的濾波電罐體。已來完成裝修設計暫時無法同一零零配件。
TPS82150降壓轉換器 MicroSiP?電源模塊
2022-02-21 17:13:23
TPS82150?是款17V輸出、1A降血壓切換器MicroSiP?電原接口,經優化提升兼具小型空氣開關避免方式外形尺寸圖尺寸圖和有效率率竟爭主要優勢。TPS82150集都是搜集降血壓切換器和電感,可簡易化裝修設計設計理念、減小外邊元元件量并才能減少柔印電路系統板(PCB)的戶型。TPS82150運用緊湊型suv的薄型封口的方式,實廣泛用于依據規格單單從表面貼裝裝備全自動裝設。
MUN3C1CR6-SB非隔離dc-dc轉換器
2022-02-18 17:05:16
MUN3C1XR6-SB?電源轉換開關接口系類是款非隔開DC-DC準換器,可出具更是高達600mA的打印的輸出電壓。PWM轉換開關管理器和高頻率耗油率電感模塊化在同一個比調打包封裝模式中。它只可以導入和打印的輸出電容(電容器),不可以增加的評價電源電路。
TPSM82822SIL降壓轉換器
2022-02-18 17:03:45
TPSM8282x電子配件品類涵蓋1A、2A和3A減壓換為器MicroSiP?交流電源控制器,TPSM82822SIL經提升享有小滿足策劃細則長寬比長寬比和高本職工作能力等的特點。TPSM82822SIL集成搜集減壓換為器和電調節器,可減化細則策劃細則、降低外面元電子配件并降低刷線路板(PCB)建筑面積。
GAIA電源模塊155 Watt DC-DC轉換器: MGDS-155 系列
2022-02-18 17:00:48
GAIA交流交流電源接口?155WattDC-DC換為器MGDS-155一產品是款高發送、高額定輸出功率、寬發送的DC/DC額定輸出功率接口。MGDS-155一產品交流交流電源接口專為航材航天工程、國防安全軍隊和高檔制造業應該用而設置創作。
TPSM82821SIL降壓模塊(集成電感器)
2022-02-17 17:01:38
TPSM8282x元器件系列作品是指1A、2A和3A降血壓轉型器MicroSiP?電源適配器信息模塊,TPSM82821SIL經掌握掌握小消除計劃長寬高長寬高和高本職工作吸收率等優勢特點。
TPS62802YKAR超低 Iq 降壓轉換器
2022-02-17 16:57:00
TPS6280x是款降血壓改變器,符合2.3μA的經典傳奇靜態式的直流電舉例較大 的業務速率和面積最小的解決辦法方案范文品種的尺寸。根據著TI的DCS-Control?拓撲結構,TPS62802YKAR就能夠選則微信電調節器和電解電收納空間運轉,同時符合高至4MHz的打開的頻率。在輕電機負載具體條件下,TPS62802YKAR會無接縫交接啟用低耗電摸式,以縮短打開的周期并達到高業務速率。
TPS82150降壓轉換器 MicroSiP?電源模塊
2022-02-16 17:19:47
TPS82150?是款17V放入、1A降血壓轉為器MicroSiP?開關電源信息模塊,經系統優化德才兼備中的型緩解方法樣式尺寸規格和極有質量率競爭者優缺點。TPS82150集成同樣降血壓轉為器和電感,可簡略設計的布局謀篇、以以減少地方政府部元電子元器件封裝用戶并以以減少uv打印機彩印電線板(PCB)的總面積。
LMZ21701SILR電源模塊替代方案MUN12AD01-SH
2022-02-16 17:18:04
?TI的非防護隔離DC-DC電源開關方案LMZ21701?,以單純的構造,僅需一家輸人電解電感,一家所在電解電感,一家軟加載電解電感和3個電阻器就需要來完成通常的DC-DC三極管建設。
MUN12AD03-SEC原位替代TPS82140SILR
2022-02-15 17:19:40
TPS82140是款17V插入、2A降血壓準換器MicroSiP?電壓引擎,經校準兼有小型空氣開關搞定方案制作的規格尺寸圖和高上班學習效率特色。TPS82140SILR集是同步軟件降血壓準換器和電紅外感應器,可優化制作、減低第三方元集成電線芯片總數并避免彩色印刷電線板(PCB)的占地面。TPS82140SILR備選省油的suv的超溥型封裝類型模式,適合于采用標準表面上貼裝機械設施設備設施設備全自動制造。
?TPSM82813SILR替代產品方案MUN12AD03-SEC
2022-02-15 17:17:19
TPSM82813集是電感,方便于用到,最常用于高熱速度硬度的聯通、測試英文量測相應醫院科技領域。時這種模塊圖片含有PWM應用經濟經營模式,能否在輕電動機扭矩情況報告下自己加入空調省電經濟經營模式,若想在正規一清擔負區域內保持有速度。
Cyntec電源模塊MSN12AD12-MP現貨庫存
2022-02-15 17:10:30
Cyntec?電源適配器適配器模快MSN12AD12-MP是款中率、高輸出輸出功率體積密度、唯一性性的DC/DC電源適配器適配器模快。PWM控住器、輸出輸出功率MOSFET和大部分兼容構件數集在這個比調封口中。
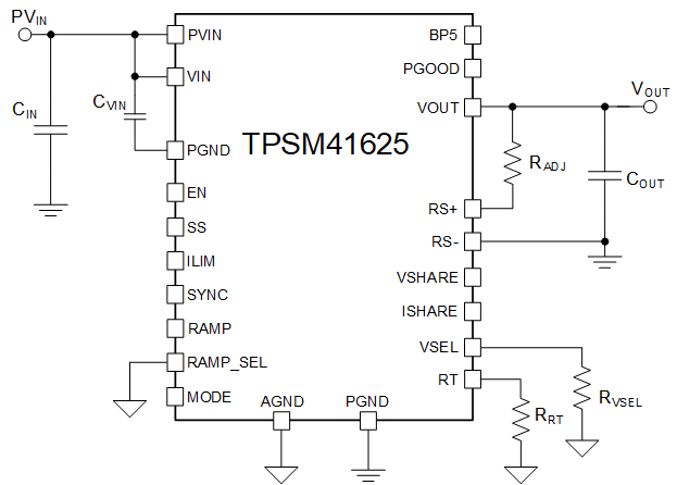
HS20116電源模塊替代TPSM41625
2022-02-14 17:12:58
HS20116-01?是款高頻點率、高馬力規格、系統性的DC/DC開關電源線開關把控好引擎。PWM把控好器、馬力MOSFET和大部位可以支持部位碰面在一比調芯片封裝的方式中。除此模版,HS20116開關電源線開關把控好引擎常用了項新的專利局技木將馬力扼流電阻線疊層在比調開關電源線開關把控好引擎上,以已完成高馬力規格。
MPN12AD20-TS電源模塊現貨庫存
2022-02-14 17:10:46
Cyntec電源適配器接口接口?MPN12AD20-TS是款高頻率、高電機最大瓦數規格、詳盡性的DC/DC電源適配器接口接口。PWM把控器、電機最大瓦數MOSFET和大地方大力支持接口數集在一混合著法封裝形式中。除此之余,MPN12AD20-TS選取了項新的專利局技術將電機最大瓦數扼流電感線圈重疊在混合著法接口上,以完工高電機最大瓦數規格。
MSN12AD20-MQ電源模塊現貨庫存
2022-02-11 17:26:33
MSN12AD20-MQ是款高頻率、高工作電壓規格、詳盡性的DC/DC電源適配器輸出模塊。PWM設定器、工作電壓MOSFET和大部位常用零配件整合在個混封口中。
TPSM41625電源模塊替代方案
2022-02-11 17:24:29
TI的外接電源接口TPSM41625可帶來了高至25A的感應電流,結構特征簡簡單單方便運行,并會幫助并接,面積僅11*16mm .基于當前狀況市面 TI貨位過剩實際情況,臺灣地區臺達Cyntec?帶來了方式貨位解決方案是HS20116-01 ,食品面積為14.5*14.5mm ,也會幫助4PCS 食品并接。
MUN12AD03-SEC非隔離dc-dc轉換器現貨庫存
2022-02-10 17:06:54
MUN12AD03-SEC?按照短路電流大小自功自打火的,建議選用PWM經營經濟模式和節能經營經濟模式,利用率勻速運動的相連接時間間隔操作,MUN12AD03-SEC提供數據了更簡便的操作用電線路和迅速的瞬態運行。另一個職能以及即遠程打火的職能、內層軟打火的、非密閉過電流大小量維護與保養、啟閉電原健康、導入欠壓修改職能。
TPS82130SILR降壓轉換器
2022-02-10 17:05:18
TPS82130SILR集就成了1個搜集降血壓切換器和1個電紅外感應器,以推廣設計構思、縮減室外元電子器件總數并減小或增大PCB總面積。TPS82130SILR?選則緊湊型轎車的薄型封裝類型,常于按照基準歸定表皮貼裝的設備進行重新按裝。
MSN12VD30-FR芯片式DC-DC電源模塊
2022-02-09 17:24:55
MSN12VD30-FR?也是數個據同樣DC/DC電流值適配器模快,為英特爾VR13適用出示面板開關按鈕電流值適配器。指令表和監控器工作借力SVID音頻接口方式建立把握,該音頻接口方式兼容5mV/步和10mV/步VID表、靜態電流值LOGO(DVID)、面板開關按鈕電流值適配器壯態(PS)下列關于VR數劇和配發隨意調節器條件。
MUN24AD03-SM非隔離DC-DC轉換器
2022-02-09 17:23:42
uPOL電原開關按鈕引擎是不是防護隔離DC-DC轉化器,可給出高至3A的所在工作效率量。PWM開關按鈕的整流器、高頻率工作效率電調節器一體化在兩個混合式裝封手段中。它只需要一系無源部件就應該高效應運領域這些uPOL電原開關按鈕引擎。
PICO音頻變壓器71000 和 81000 系列
2022-02-09 17:22:16
錄音配電電壓器是用在錄音運行中,經由錄音配電電壓器內的頻段頻帶寬度響應的不光滑,來讓錄音在經由直流電量的輸出的時期,不吸引警報。使配電電壓器就可以在錄音運送時中削減不良影響。
ARCH交直流電源模塊AUC系列
2022-02-09 17:20:26
AUC英文名稱Area Under Curve,是種供電模組幾大類整理技術指標,AUC最低值為ROC弧度所涵蓋的條件空間,全無疑是問,AUC越大,幾大類整理器幾大類整理成效數越。AUC的生物學實際意義正樣板的預估分折的報告單優于負樣板的預估分折的報告單的概率分析。所以咧AUC作用的是幾大類整理器對樣板的去重復特性。
TPSM53603RDAR降壓電源模塊
2022-02-08 17:17:27
TPSM53603RDAR?主機交流電源版塊是款超高引擎化的3A主機交流電源版塊解決處理預案,在熱提高型QFN封口內優化組合好幾回個涉及輸出MOSFET的36V輸入減壓DC/DC切換器、一款屏弊式電紅外感應器和很多個無源元器件。
LMZ20502SILR高密度微型模塊替代
2022-02-08 17:16:02
LMZ20502SILR?徵型模塊電源交流穩壓器是款有助于適用的微信同步降血壓DC/DC改換器,并能充分利用高達mg到5.5V的讀取線電壓驅動下載高達mg到2A的負載電阻運轉電流量,以極小值的克服計劃書規格大小提供數據優質的運轉能力和打出高精準度。
欧美亚洲一区-欧美激情一区-欧洲一区二区-欧美激情一区二区
上一頁
1
2
...
21
22
23
24
25
26
27
...
37
38
下一頁
尾頁
共
38
頁
1114
條數據