欧美亚洲一区-欧美激情一区-欧洲一区二区-欧美激情一区二区

TPSM41625電源適配器信息模塊替代品計劃

發部周期:2022-02-11 17:24:29     瀏覽(lan)器:1421

TI的電源模塊TPSM41625可展示高達獨角(jiao)獸25A的(de)電流(liu),結構簡單易(yi)于(yu)使用,并就能夠使用并接質量(liang)僅11*16mm .

工作上感應電流

顯示電流值

輸(shu)出電(dian)流(liu)電(dian)壓電(dian)流(liu)電(dian)壓

25A

4~16V

0.6~7.1V

 

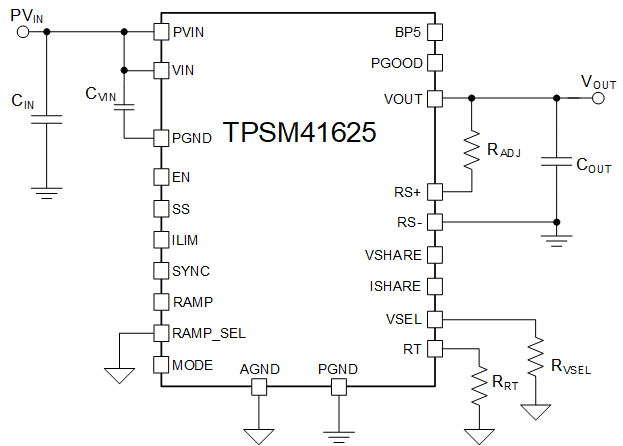
其電路板簡圖下面的:

1.png 

 

考慮到某些茶葉市場TI物料緊缺情況,臺灣臺達Cyntec提供替代物料方案是HS20116-01 ,貨品面(mian)積為14.5*14.5mm ,也可(ke)以支持4PCS 產(chan)品并聯。

 

運轉感應電流

輸人電流值

效果電阻

20A

4.5~20V

0.8~5.5V

 

三極管簡圖一下:

2.png 

使用(yong)的POL外(wai)接(jie)電源摸塊(kuai)的優勢是因為簡(jian)單(dan)、適度大(da)大(da)節省PCB區域空(kong)間,其紋波一(yi)件可(ke)以獲得(de)比較(jiao)好的效率。在給DSP 、FPGA等主單(dan)片機芯(xin)片供電設備(bei)的那時候,也還可(ke)以采用適于的電容(電容器)來(lai)確保上電起動日期(qi)。準確計算(suan)出(chu)來(lai)測算(suan)相應:

3.png 

如需要許多更詳細(xi)的(de)貨品內(nei)容,感謝溝通我的(de)產品施工師。

珠海市立維創展社會授權許可代Cyntec全新成品設備,專注于為大家帶來數據高成品品高質量、高成品品高質量、成本公開的電包塊成品設備。成品設備原廠入口,成品品質可以保障,并以中華中國市場中帶來數據技術設備支持軟件,受歡迎詢問。

詳情了解Cyntec電源模塊請點擊://www.gyzhkj.com/brand/16.html

引薦資訊、短視頻軟件
  • CHB150W8-36S15N:完美替代IQ32150HPC11NRS的國產工業電源模塊之選
    CHB150W8-36S15N:完美替代IQ32150HPC11NRS的國產工業電源模塊之選 2025-08-19 16:38:44 工業制造級電源開關電源工作輸出模塊選擇型號中,SYNQOR 的 IQ32150HPC11NRS 雖的性能好,但交付使用時間是長、定購總不便捷、價格昂貴。國產貨的 CHB150W8-36S15N 電源工作輸出模塊與之關健參數設置接近,如輸入工作輸出相電壓、打包封裝長度、保養職能等
  • ?ABR300系列工業級高性能 AC-DC ITE電源模塊
    ?ABR300系列工業級高性能 AC-DC ITE電源模塊 2025-08-13 16:31:34 ABR300 系統工業生產級超性能方面 AC-DC ITE 供電版塊由國內 ARCH Electronics 推廣,載荷系數導出工作效率 300W,主要包括帶底板磚塊式封裝形式,機構狹窄穩固、有助于裝配風扇散熱。