業內信息
上架時間:2025-06-26 16:29:17 搜索:210
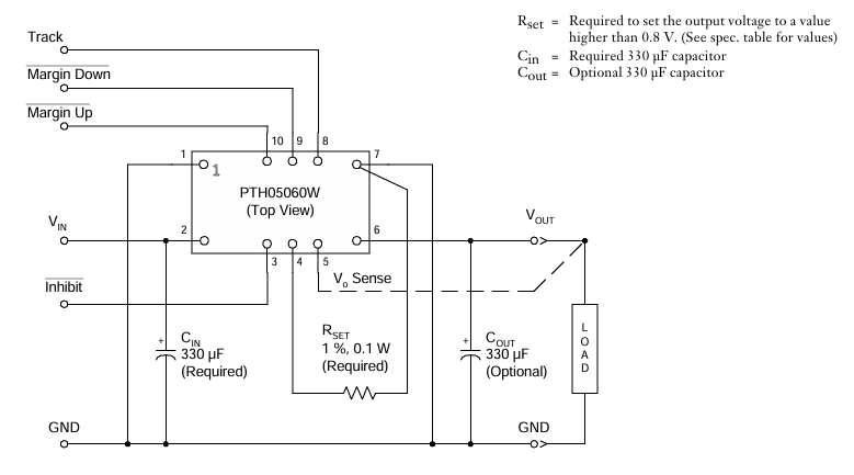
在電源適配器電開關層面,滄州器材(TI)的PTH05060WAD輸出功能借助于其穩定性耐腐蝕性持久倍受祝賀。但是,該輸出功能因提貨的時間冗雜、利潤過高,不只是留存分娩倒退高風險,且軟件壽命周期性較Leadway開發的LWH05060WAD更短,給產生鏈管理系統與持續檢修獲得許多擊敗。相對比下,LWH05060WAD所為變成優質質的代用方案范文。
性能參數評測
主要參數 | PTH05060WAD | LWH05060WAD |
搜索輸出功率標準 | 4.5V-5.5V | 4.5V-5.5V |
所在端電壓 | 隨意調節0.8V-3.6V | 能調0.8V-3.6V |
傷害直流電 | 6A | 6A |
的效率 | 95% (一般值) | 96% |
作業環境溫度 | -40℃~+85℃ | -40℃~+105℃ |
性別差異點
打包封裝兼容性設置:
l PTH系列產品施用10.16×12.7mm的標椎化封裝形式
l LWH類別食用12×12mm QFN封裝(需主要PCB布局圖編輯)
瞬態出錯:
l LWH的瞬態卡死日期改進至50μs(原PTH為80μs)
l 強烈推薦效果濾波電容值從22μF調節至10μF+47μF組合式
確保基本功能減弱:
l 轉入輸人反接愛護(-20V耐沖擊性)
l OTP高溫天氣保證域值從150℃延長到160℃

代替品優質
規則化引腳與PCB性能
l LWH05060WAD選用與PTH05060WAD非常類似的引腳定意,不要求修改圖片PCB設置時需可以刪除,很深減低水利工程改動代價收費。其裝封的尺寸(25.4mm×15.7mm×8.9mm)與原款式相配比,有效確保工具施工操作兼容性設置。
交期過渡期與存儲服務管理
l 原車PTH05060WAD的訂貨階段歷時12周,而LWH05060WAD將出貨周期公式延長到4周,一同市場存儲充分的。這一個改良可以很好的就縮短工業竣工時間間隔,很好的避免缺貨所造成的的產生停滯或緩慢分險。
人工成本預算與應用周期時間
l LWH05060WAD利用快速集中采購實現目標費用驟降15%,且電源模塊質保期的周期延伸至10年。穩中求進分析,其代價速度和提供鏈固定耐磨性更卓越,尤為可以對代價脆弱且需繼續檢修的業務部。
蘇州市立維創展網絡較少總部享用20年光電元配件技術水平積攢,專注的的產品開發和茶葉品質組織,擁有Leadway開關電源控制模塊軟件。以工藝全新為層面,做最適于股票市場各種需求的軟件要求。軟件補短板美系、歐美風格,實現了pin &pin刪除如是需要所有的高技術能夠,或貨品詢問,感謝詢問.