領域介紹
發表(biao)耗時:2024-12-06 17:06:14 瀏覽記(ji)錄:979
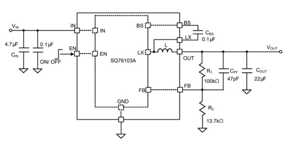
SILERGY(矽力杰) SQ76103ATRC是款要具備高效性率的云同步降血壓三相調壓器,精益求精于想要用1MHz頻繁 條件和3A傳輸功率的規劃和操作。SQ76103ATRC適用4.5V至18V的寬填寫電壓降領域,SQ76103ATRC將電感融入到緊湊型suv3×3×2mm封裝類型中。通常適宜于電源線IC芯片范圍區域。

技術指標
Vin_min(V)4.5
Vin_max(V)18
Io_max(A)3
Vref精規格(ge)±1%
率超過91
Fsw(MHz)1
Iq(uA)180
Rdson1 50Rdson2 30接口
二(er)極管封裝QFN3×3-7
特征描述
室內保持按鈕(頂端/底端)的低RDS(ON):50mΩ/30mΩ
4.5~18V顯示電阻值比率(lv)
3A電流(liu)(liu)大小(xiao)電流(liu)(liu)大小(xiao)機械性能
±1% 0.6V精強(qiang)度(du)
偽(wei)平穩速度:1MHz
實時視頻PWM結構框架可保(bao)持高效化瞬(shun)態回(hui)復
企業內部軟發動限定浪(lang)涌電(dian)流(liu)大小
限流跳回(hui)狀態傳(chuan)輸發生故障防(fang)護
有一(yi)鍵還原用途的過溫防護
逐的周期主要瞬時電流約束
手機(ji)輸入欠壓定位(wei)功能
實現RoHS規(gui)范(fan)標準且無(wu)鹵防火
主體工程型封口:QFN3×3-7
SILERGY(矽力杰)基本生產制造電IC芯片、電模快等仿真模擬器材。而對SILERGY矽力杰的電引擎軟件,立維創展保證(zheng)pin to pin原位(wei)混(hun)用護膚品,現貨交易強勢價錢(qian),歡迎(ying)辭(ci)詳詢。