這個行業新聞咨詢
上(shang)架事件:2024-08-26 09:53:12 搜(sou)素:5736
在現代電子設備中,電源管理模塊的效率和性能至關重要。SILERGY(矽力杰)的(de)SQ76102ATRC降壓DC-DC電源模(mo)塊(kuai),通(tong)過(guo)其EVB_SQ76102ATRC評估板,為用戶提供了一(yi)個(ge)高效、緊湊且功能豐富的(de)解決(jue)方案(an)。本文將詳細介紹這一(yi)模(mo)塊(kuai)的(de)關鍵特性和優勢。

核心特性
高效率與緊湊設計:
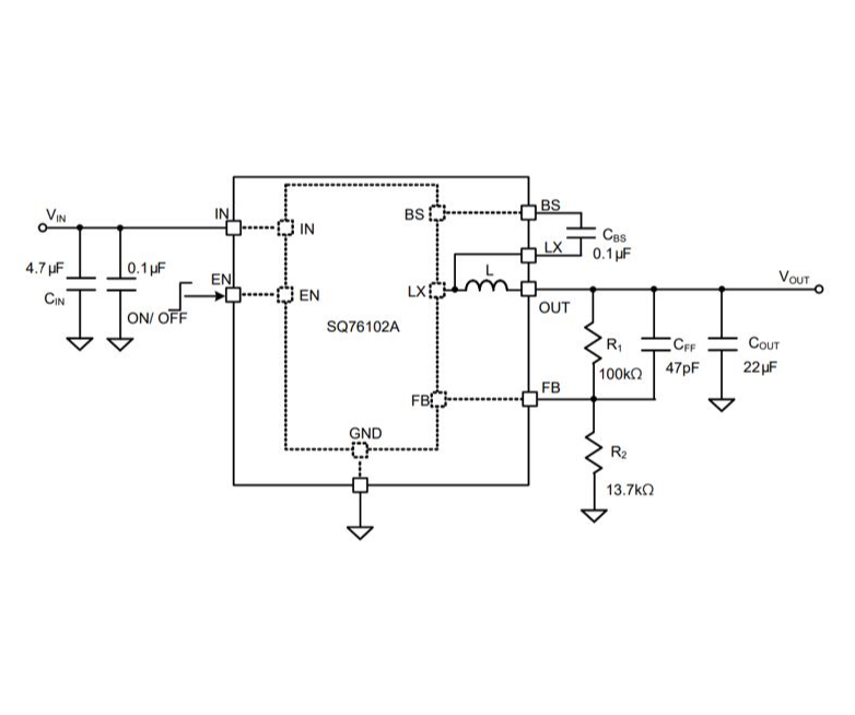
SQ76102ATRC是款1MHz同時進行降血壓型DC/DC轉移器,集變為的電調節器,打包打包封裝在的僅3×3×2mm的緊湊型QFN3×3-7打包打包封裝中。這些方案實際上可以房間,甚至才可以可以提供更是高達2A的直流電直流電,越來越非常適用房間受到限制的用途游戲場景。低導通電阻:
信息模塊內部人員的上邊和底端旋轉開關有低RDS(ON),區別為50mΩ和30mΩ,這代表著在轉化的過程中卡路里損失費不高,若想挺高了建筑體速率。寬輸入電壓范圍:
SQ76102ATRC不支持4.5至18V的復制粘貼交流電壓區域,這這讓它也可以轉變四種電壞境,盡管是鋰電供電局還有相關多種類型的電。精確的輸出電壓:
接口提供數據±1%的0.6V精密度較,確保安全生產了輸出電阻值電阻值的平穩性和能信性,這這對于還要高精度電的皮膚敏感電子無線設施設備特別根本。快速瞬態響應:
進行即刻PWM組織架構,SQ76102ATRC能夠達到高效的瞬態死機,這在動態的裝載發生改變的APP景象相當重點。安全與保護功能:
- 內部組織軟運行功能性受到限制了運行時的浪涌電流值。 - 限流折返策略展示了內容輸出擊穿保養。 - 過溫養護作用具備有自行恢復正常專業能力,確認了輸出模塊在特別具體條件下的可靠運作。 - 逐期限谷值交流電束縛和輸進欠壓凍結功能表進三步增進了電源模塊的增強性和可靠的性。環保標準:
SQ76102ATRC非常符合RoHS標準規定且無鹵素燈泡,運用了SILERGY對工作環境保證的承若書。應用領域
SQ76102ATRC的高功能和緊湊型設計構思使其至關比較合適于多種多樣操作,涉及但不受到限制: - 攜便式微電子機器設備 - 化工業保持操作系統 - 通信技術設施設備 - 使用電子器材的產品SILERGY(矽力杰)首要制作外接電源適配器處理器、外接電源適配器組件等模擬網電子元件。面對SILERGY矽力杰的電源模塊產品,立維創展提供pin to pin原位取代物品(pin),現貨交(jiao)易(yi)的優(you)勢價格多(duo)少,歡迎會咨詢服(fu)務。