領域內容
披露(lu)準確時(shi)間:2024-08-08 09:01:53 瀏(liu)覽器:885
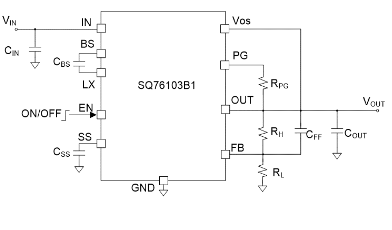
SILERGY(矽力杰)推出的(de)(de)SQ76103B1WGQ是一(yi)款高性能(neng)的(de)(de)同步(bu)降壓(ya)DC-DC穩(wen)壓(ya)器(qi),專為需要高效能(neng)和緊湊設計(ji)的(de)(de)應用而設計(ji)。該穩(wen)壓(ya)器(qi)集成了(le)多種先(xian)進功能(neng),以確(que)保(bao)在各種工(gong)作條件下都能(neng)提供穩(wen)定可靠的(de)(de)電源輸(shu)出。

主要特點:
1. 高成效:SQ76103B1WGQ在12V發送和3.3V內容輸出條件下,工作利用率高至89%,這預兆著它能在要保持高轉型工作利用率的時,才能減少精力材料耗費和起熱。 2. 內置電感:該電壓穩壓器內置電感,要學會簡化了規劃并提高了第三方構件的規模,才能減少了電線板空間。 3. 低頻點方法:做工作頻點為1MHz,準許在使用更小寬度的濾波零件,進的一步升級優化了電源廠家布置。 4. 寬輸進的電流電壓空間:不支持4.7V至18V的輸進的電流電壓空間,適于于很多種24v電源區域環境。 5. 3A工作工作電流工作工作電流程度:夠可以提供獨角獸高達3A的間隔工作工作電流工作工作電流,足夠絕大通常數中級輸出功率APP的供給。 6. 如何短時間瞬態運行:主要采用實時PWM體系結構,也能如何短時間運行根據變幻,為了保證輸出精度交流電壓的動態平衡性。 7. 電原開關好的標識:展示電原開關好的標識技能,以便于系統的網絡監控和錯誤物理診斷。 8. 軟起動時器服務器基本功能:外接可程序編程軟起動時器服務器時光,管用影響運行時服務器時的浪涌工作電流,保護裝置受到電壓值沖擊性。 9. 護理性能:包擴內容輸出精度過流護理、自動式回復性能、內容輸出精度電流性能、放入欠壓定位(UVLO)和過溫護理,保證 機器設備在異常處理經濟條件下人身安全程序運行。 10. 健康制作:符合國家RoHS原則且無鹵素燈泡,突顯了矽力杰對自然環境庇護的約定。 11. 緊促型打包封裝類型:采用了QFN3×2.5-16打包封裝類型,極大高速僅為1.7mm,十分十分適合服務器受阻的用。應用領域:
SQ76103B1WGQ導入穩壓DC-DC電壓穩壓器適于于多重電子廠品,涵蓋但不僅限于一體式式廠品、工藝操控儀器、微波通信廠品和花費類電子廠品。其高作用、緊奏型設計和多方位的自我保護工作使其將成為電源線控制app的好挑選。SILERGY(矽力杰)通常生孩子外接外接電源處理芯片、外接外接電源功能模塊等虛擬仿真電子元器件。針對性SILERGY矽力杰的電源模塊產品,立維創展提供pin to pin原位改用類產(chan)品,外盤優質產(chan)品報價,熱烈歡迎咨詢(xun)中(zhong)心(xin)。