互聯網行業手游資訊
發布信(xin)息耗時(shi):2024-01-05 16:58:36 瀏覽記錄:6104
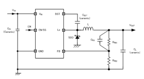
TOREX交流電源XC9246系列作品降血壓DC/DC換算器是鑲入的N-一端安裝驅動納米線管,任務于16V的減壓DC/DC變換器IC。實現了了工作輸出電流值終將1.0A結束有利用率比較穩定電源適配器。電機負載濾波電容(CL)才可以適用衛浴陶瓷電容器等低ESR電解電容。
XC9246系(xi)列(lie)的(de)(de)(de)(de)降(jiang)血(xue)壓DC/DC裝換(huan)器嵌入式的(de)(de)(de)(de)1.0V的(de)(de)(de)(de)標準直流電(dian)流值源,能(neng)(neng)夠(gou)在外觀電(dian)阻(zu)值值多種地設(she)(she)制(zhi)輸入直流電(dian)流值。如此控制(zhi)開關(guan)平率高至1.2MHz,要能(neng)(neng)確(que)保外接元電(dian)子(zi)元件(jian)的(de)(de)(de)(de)全(quan)自動化(hua)。XC9246系(xi)列(lie)表降(jiang)血(xue)壓DC/DC切換(huan)器在內外軟件(jian)設(she)(she)置了(le)1.5ms(TYP)的(de)(de)(de)(de)軟起動時(shi)(shi),然(ran)后能(neng)(neng)夠(gou)與EN/SS接ps插件(jian)相(xiang)聯(lian)接的(de)(de)(de)(de)阻(zu)值和(he)余量(liang),能(neng)(neng)其中任何設(she)(she)有(you)比里(li)面軟啟動器的(de)(de)(de)(de)較長的(de)(de)(de)(de)時(shi)(shi)候。
XC9246系(xi)列作品(pin)穩壓DC/DC換算器內置的(de)UVLO工作,在測試(shi)方(fang)法直流(liu)電(dian)壓下(xia)面的(de)時,可以(yi)硬性性地已停驅(qu)動(dong)程序氯(lv)化鈉晶體管工作。燒(shao)壞(huai)保(bao)護性中嵌(qian)入式的(de)控制功率電(dian)路(lu)系(xi)統,超溫停電(dian)電(dian)源線路(lu),出(chu)現短路(lu)保(bao)護措施線路(lu)。

有特點
手(shou)機(ji)輸入工作電(dian)壓範圍:4.5V~16V
輸送(song)電(dian)壓電(dian)流領域(yu):1.2V~5.6V(VFB=1.0V)
輸出電壓電流量:
1A(VIN≧6VandVOUT/VIN≦50%)
1A(VIN<6VandVOUT/VIN≦40%)
工做(zuo)轉化率:90%(VIN=12V,VOUT=5V,IOUT=200mA)
次數位(wei)置:1.2MHz
最好占空比:80%
帶軟運行:
企業內部設制(zhi)1.5ms
第(di)三(san)方安(an)裝(zhuang):不適使用外接(jie)RC其中任何地設(she)定
控住具體方法(fa):PWM管(guan)控
短路故障保護好:
電流量限(xian)止(積(ji)分查詢閂(shuan)鎖方試)
超溫關閉
短路故障保護
UVLO:4.15V,5.65V,7.65V
傷害電阻(zu)(zu)(zu)(電阻(zu)(zu)(zu)器):陶(tao)瓷圖片電阻(zu)(zu)(zu)(電阻(zu)(zu)(zu)器)
濕度范圍圖(tu):-40℃~+85℃
不適應(ying)環保型相(xiang)關規定:與EURoHS外形尺(chi)寸相(xiang)對(dui)、無鉛
形號 | UVLO接觸電流電壓 | 事業(ye)頻率 | 封裝形(xing)式(shi) |
XC9246B42CER-G | 4.15V | 1.2MHz | USP-6C |
XC9246B42CMR-G | 4.15V | 1.2MHz | SOT-26W |
XC9246B65CER-G | 5.65V | 1.2MHz | USP-6C |
XC9246B65CMR-G | 5.65V | 1.2MHz | SOT-26W |
XC9246B75CER-G | 7.65V | 1.2MHz | USP-6C |
XC9246B75CMR-G | 7.65V | 1.2MHz | SOT-26W |