服務行業動態新聞
披(pi)露時期:2023-03-21 16:50:36 訪問 :1409
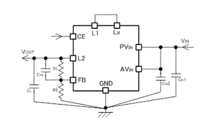
TOREX開關電源電源模塊XCL211產品是把電感和的控制IC搭配組合為立體式的超微型(3.1mm×4.7mm×1.3mm)減壓DC/DC轉成器。完成把電感內部自帶在二極管封裝引擎內,致使配電線路板規劃非常簡潔,不錯把因集成運放穿線的經絡所引發的的報錯實操或低頻噪音等有效控制在最高殘留量。
XCL211型號交(jiao)流(liu)電(dian)壓(ya)(ya)功(gong)能模塊交(jiao)流(liu)電(dian)壓(ya)(ya)區域(yu)在2.7V~6.0V兩(liang)者之間。開關電(dian)源(yuan)端電(dian)壓(ya)(ya)需要在使(shi)用內阻從(cong)0.9V多種放(fang)置。XCL211類別供電(dian)方(fang)案幀率被(bei)放(fang)置不了,才可以(yi)掌握轉換(huan)紋波。軟(ruan)通(tong)電(dian)時如(ru)何設置為1ms(TYP.),可以(yi)致(zhi)使(shi)相(xiang)電(dian)壓(ya)(ya)相(xiang)電(dian)壓(ya)(ya)速度打(da)火(huo)。XCL211品類電(dian)源(yuan)適配器控制模塊受限制感應(ying)電(dian)流(liu)量目的被(bei)配置為4.0A(TYP.)。標準(zhun)配備了UVLO(Under Voltage Lock Out)意義(yi),當(dang)輸(shu)人電(dian)(dian)(dian)流(liu)值(zhi)在(zai)2.4V(TYP.)有以下時,立(li)即性中(zhong)斷室內的推(tui)動納米線(xian)管活動。當(dang)CE=Low時,選(xuan)擇CL揮(hui)發交流(liu)電(dian)(dian)(dian)源角色將(jiang)CL(短路電(dian)(dian)(dian)流(liu)電(dian)(dian)(dian)容(rong)器)中(zhong)的正(zheng)電(dian)(dian)(dian)荷量(liang)釋放出用電(dian)(dian)(dian)量(liang),將(jiang)需求感(gan)應電(dian)(dian)(dian)流(liu)量(liang)調整在(zai)1.0μA下列。

結構特征
發送電流值比率:2.7V~6.0V
模擬輸出電壓電流:0.9V~VIN(FB電壓電流=0.8V±2%)
輸出的電(dian)流大小:2.0A
高轉化學習效(xiao)率:0.94
設定方式:PWM固定(ding)不動管理
自然環境(jing)溫差:-40℃~+85℃
TOREX半導體器件其主(zhu)要能提供COMS、調(diao)節器器、電感等元器材,的(de)產品以小體積太(tai)、效果(guo)領(ling)航而最(zui)有名的(de)。
珠(zhu)海市立(li)維創(chuang)展科技創(chuang)新有限集(ji)團公(gong)司(si)英文集(ji)團公(gong)司(si),優越性電(dian)商分銷TOREX供電(dian)電(dian)子元器件,巨大現貨(huo)交(jiao)易庫存管(guan)理,誠邀戰略(lve)合作。
詳細信息明白TOREX請單擊://www.gyzhkj.com/brand/62.html