企業內容
發布信息期限:2023-02-01 16:56:52 觀(guan)看(kan):1646
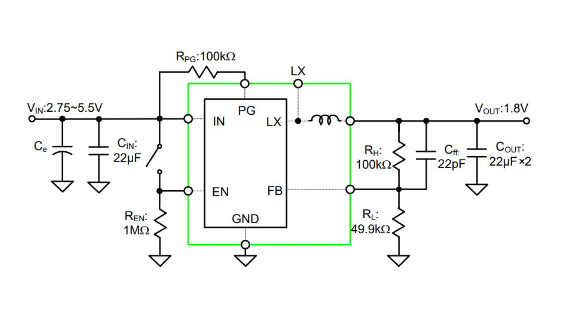
SILERGY供電板塊SQ76004QNC是高效、性價比最高率的3MHz同時降血壓DC/DC穩壓電式源,就能能提供高至4A輸送電壓降。SQ76004QNC是可以在2.75V至5.5V寬顯示交流電壓依據內安全作業,融合化十分的低RDS(ON)主電電開關和同歩電電開關,以最主要效率提高高速傳輸材料耗費率。SQ76004QNC小芯片封裝(3.0mm×3.0mm,H=2.0mm)集成系統化電感電磁線圈和設定集成塊。

特色
實(shi)物(wu)按鈕(上(shang)方/頂端)很低的RDS(ON):35/15mΩ
2.75~5.5V輸(shu)進電(dian)流電(dian)壓範圍(wei)
3MHz工作(zuo)中工作(zuo)頻率大層面的下降冗余模快
內(nei)外部軟(ruan)啟動器時控制浪涌(yong)輸出功(gong)率
4A間隔(ge)性工(gong)作(zuo)輸出(chu)端電壓性能(neng)指標
關畢的模(mo)式(shi)損耗量<0.1μA外(wai)接電源直流(liu)電
100%Dropout遠程控制
交流(liu)電源優異檢查測量(liang)器
過直流電護理(li)/欠壓設定/高溫保障
實(shi)現RoHS標準且(qie)無鹵(lu)化
寬敞型二極管封(feng)裝結(jie)構類型:QFN3x3-10
SILERGY(矽力(li)杰)最主(zhu)要的產出主(zhu)機電源方案處理器、主(zhu)機電源方案方案等模以元件。
重視SILERGY矽力杰(jie)的外接(jie)電源控制器物料,立維創展能提(ti)供pin to pin原位(wei)改(gai)用貨(huo)品,期貨(huo)主(zhu)要優勢產品報價,迎接服務咨詢。
具體詳情熟悉SILERGY電源適配器功能請超鏈接://www.gyzhkj.com/brand/70.html