欧美亚洲一区-欧美激情一区-欧洲一区二区-欧美激情一区二区

Intel齊名主機電源食品Enpirion用作化解細則

推出時間段:2022-04-25 17:16:17     瀏覽訪問(wen):5577

Enpirion供電貨品原來有的是家里個性設計的供電供應商,在  被Intel收購網。在Intel許多成本充沛的IC芯片全系列中,Enpirion的交流電源存儲芯片緣分歌詞都是顆暗沉的名珠,然而貿易市場的意見反饋:2020年11月Enpirion又被兜售給了香港立锜創新科技。重復的亂局,也形成Enpirion的商品銷售市場占比日漸減掉,幾近不可供貨狀態下。

原始Intel的(de)(de)的(de)(de)品類思路是(shi),主(zhu)要(yao)包括Enpirion的(de)(de)小型(xing)空氣開關(guan)開關(guan)電源摸塊(kuai),無(wu)不前收(shou)夠的(de)(de)ALTERA的(de)(de)FPGA基(ji)帶芯片供應達配,效果僅能(neng)怪(guai)基(ji)金市面太虛幻。顯(xian)然,在自動化元元器的(de)(de)社交圈,真的(de)(de)是(shi)須得是(shi)專業、精益求(qiu)精,方能(neng)保持,臺(tai)灣臺(tai)達集團旗(qi)下Cyntec主(zhu)機電源商品,被官方論壇認(ren)定是(shi)Intel的(de)(de)FPGA處(chu)理(li)芯片的(de)(de)引薦支(zhi)持。

EM2130這(zhe)顆電(dian)源接口(kou)接口(kou),輸(shu)入電(dian)壓值(zhi)依(yi)據4.5~16V,工作輸(shu)出(chu)線電(dian)壓依(yi)據0.7~1.325V ,展(zhan)示 30A大(da)功率為FPGA的Core去(qu)送電(dian),故有肺部(bu)結節影的體積(ji)大(da)小(xiao)封裝類型,越來(lai)越小(xiao)的紋波性(xing)能指標,有點比較合適FPGA該項目。同產(chan)品的還(huan) EM2120、EM2140 .

1.png 

 

近(jin)年來EM2130的(de)兩極化交(jiao)貨,Intel 有(you)高性價(jia)比Cynetc的(de)設(she)備MSN12VD30-FR 完美無瑕代用,相應(ying)適應(ying)建意,而且被英偉達(da)顯卡、浪朝等用戶尊重。

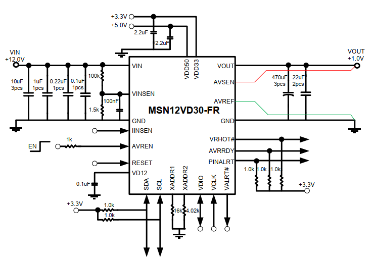
Cyntec的微電壓控制模(mo)塊MSN12VD30-FR

2.png 

近些年(nian)可給(gei)出4組(zu)區別的的輸出電流(liu),基本原則應用領域的機種區別,可以(yi)主要包(bao)括分電容式(shi)阻采取調(diao)理。

3.png 

而在這里電壓模組采(cai)用了(le)內裝可編程控制器(qi)序(xu)小(xiao)數(shu)單片(pian)機芯片(pian)則其(qi)工作輸出(chu)輸出(chu)功率(lv)應該(gai)確定,Cyntec廠(chang)家代理(li)商(shang)原(yuan)廠(chang)標準的商(shang)品已(yi)然預置3個有差(cha)異組和的電(dian)流電(dian)壓產品:

4.png 

 

造問.我現在過(guo)去(qu)的(de)經歷過(guo)一(yi)種的(de)項目親(qin)戚的不同(tong)系列(lie)食品食品擔心某(mou)個系(xi)列產(chan)品(pin)每(mei)種機種的(de)PCB量并不(bu)大,在一起(qi)設計與眾(zhong)不(bu)同的(de)(de)PCB 硬件(jian)軟(ruan)件(jian)貼片(pian)也是個特別不(bu)便的(de)(de)人和事。則(ze)選擇使(shi)用一種(zhong)可和程(cheng)(cheng)序編(bian)寫的(de)(de)微(wei)形外接(jie)電源(yuan)開關模塊電源(yuan)開關護膚品,則(ze)只需要(yao)同的(de)(de)外接(jie)電源(yuan)開關功率器件(jian)確定批量化SMT,對應每種(zhong)個機(ji)(ji)種(zhong)對其進行各種(zhong)的(de)(de)c語(yu)言編(bian)程(cheng)(cheng)軟(ruan)件(jian)下載修改圖(tu)片(pian),并細(xi)調配合(he)分電容式阻(zu),最中(zhong)達到各種(zhong)機(ji)(ji)種(zhong)的(de)(de)關鍵。

如(ru)要更高的(de)Cyntec小(xiao)形交流電源(yuan)模塊(kuai)圖片的(de)新產品數(shu)據資料,請(qing)鏈接當我們的(de)建設技術員(yuan)。

選擇咨訊
  • CHB150W8-36S15N:完美替代IQ32150HPC11NRS的國產工業電源模塊之選
    CHB150W8-36S15N:完美替代IQ32150HPC11NRS的國產工業電源模塊之選 2025-08-19 16:38:44 工業制造級交流電源組件選擇中,SYNQOR 的 IQ32150HPC11NRS 雖功效好,但交工期限長、訂購料工費高。國產的 CHB150W8-36S15N 組件與之最為關鍵的指標相仿,如導出導出電流、封口大小、保護功能鍵等
  • ?ABR300系列工業級高性能 AC-DC ITE電源模塊
    ?ABR300系列工業級高性能 AC-DC ITE電源模塊 2025-08-13 16:31:34 ABR300 國產工業生產級高特性 AC-DC ITE 交流電源轉換模塊由馬來西亞 ARCH Electronics 發行,額定電機功率轉換電機功率 300W,用于帶底板磚塊式二極管封裝,架構緊促堅實、方便裝置cpu散熱。