欧美亚洲一区-欧美激情一区-欧洲一区二区-欧美激情一区二区

?非隔離開整合式DC-DC電源模快模快在光模快中的使用

發表的時(shi)間:2022-01-24 17:42:03     訪問 :1440

光模塊的PCB板(ban)因為它的規(gui)格(ge)尺寸受阻和導熱供給,平常對供電(dian)這部分(fen)請求變(bian)得(de)越(yue)(yue)來越(yue)(yue)越(yue)(yue)挑剔,直接現在光方(fang)案的較高的大數(shu)據濃度大幅(fu)相繼自動升(sheng)級,從100Gbps、 400Gbps, 另一方(fang)面較快便(bian)會以達到 800Gbps。 有限(xian)責任的寬度,并(bing)要有電(dian)源功能模塊撐(cheng)起(qi)越(yue)(yue)變(bian)越(yue)(yue)高的感應電(dian)流,為光功能模塊上(shang)的CDR、DSP供電(dian)局,甚(shen)至會那些光引(yin)擎(qing)上(shang)的IC芯片高速(su)被請求的限(xian)制在1.2mm 以下的。

我們都實施現趨勢的集成型式DC-DC電壓模組企業品牌TI 和臺達Cyntec

非隔離集成式DC-DC電源模塊在光模塊中的應用 

 

光接口基本的電源(yuan)適配器用有些如下所述:

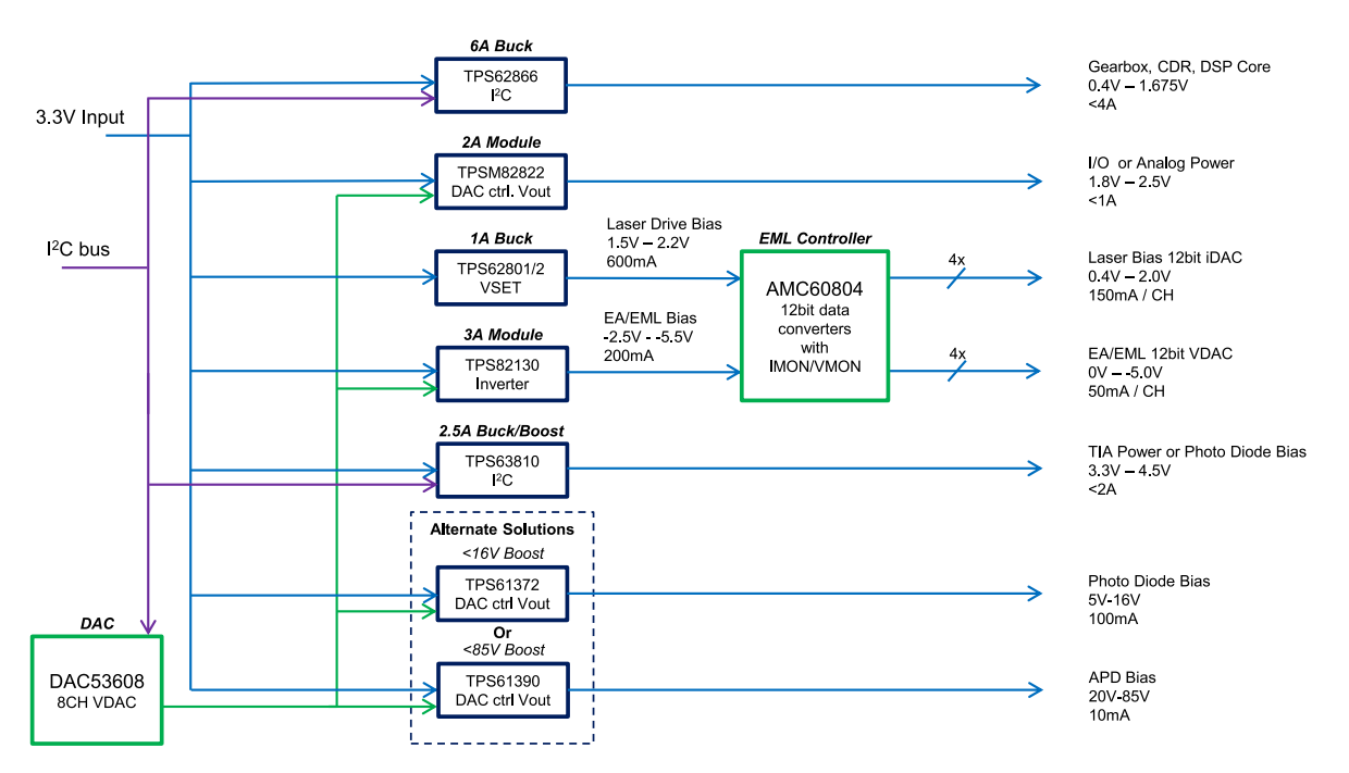
光模塊主要的電源應用 

在給MCU的交(jiao)流電(dian)(dian)源軌變(bian)電(dian)(dian)的時,一般是所采用超過0.6A ,和1A 、2A的電(dian)(dian)流大(da)小,MCU的的工作端(duan)電(dian)(dian)壓好1.8~3.3V。

電流量

 TI電(dian)

Cyntec電源線

0.6A

TPS62802YKAR

MUN3C1CR6-SB

1A

TPSM82821SIL

MUN3CAD01-SB

2A

TPSM82822SIL

MUN3CAD02-JE

 Cyntec電源模塊 

 

 在實(shi)際(ji)的(de)的(de)外接開(kai)關電源(yuan)電機(ji)選型這(zhe)方(fang)面,如選購(gou)更(geng)強感(gan)應電流大小的(de)外接開(kai)關電源(yuan)的(de)影響是,會在具備(bei)特殊感(gan)應電流大小加載時,工(gong)作(zuo)效(xiao)率(lv)更(geng)強。以 1A 根據直流電壓啟用(yong) 1A TPS62802 可滿足約 88% 的(de)成功率(lv), 卻(que)以雷同的(de) 1A 阻(zu)抗正常運作(zuo) 2A TPSM82822 外接電源(yuan)模塊電源(yuan)可完成 91% 的(de)高工(gong)作(zuo)效(xiao)率(lv)。種高工(gong)作(zuo)效(xiao)率(lv)的(de)提供能(neng)助提高系統的(de)中的(de)功能(neng)損耗。

 

為(wei)EAM供(gong)電公司的(de)供(gong)電軌,還要(yao)有(you)5V 的(de)電壓值,個人建議用到 TPS82130 ,或MUN3CAD03-SE ,這全都是集是電(dian)感(gan)的功能企業產(chan)品,從而地(di)不(bu)僅(jin)節(jie)約了PCB余地(di)。

電流值

TI電源開關(guan)

Cyntec電

3A

TPS82130SILR

MUN3CAD03-SE

2A

TPS82140SILR


1A

TPS82150SILR


 

光功能(neng)模塊的(de)發送到電(dian)(dian)(dian)路設(she)計有TIA、光電(dian)(dian)(dian)技(ji)術肖特基二極管或APD,它將光無線信(xin)號轉(zhuan)為(wei)(wei)(wei)為(wei)(wei)(wei)電(dian)(dian)(dian)流(liu)值(zhi)(zhi)脈沖激光, 消息隊列寄回跨阻放小器(qi)(TIA), 另外一個(ge)將數據信(xin)號輸(shu)(shu)(shu)(shu)出(chu)為(wei)(wei)(wei)電(dian)(dian)(dian)壓(ya)值(zhi)(zhi)供 DSP 開始(shi)解析(xi)。這類(lei)器(qi)件也許 必須(xu) 比(bi) 3.3V 錄入(ru)所給予的(de)直(zhi)流(liu)直(zhi)流(liu)電(dian)(dian)(dian)壓(ya)更為(wei)(wei)(wei)重要(yao)的(de)直(zhi)流(liu)直(zhi)流(liu)電(dian)(dian)(dian)壓(ya)才行(xing)正確(que)性偏置。確(que)認 3.3V 顯示輸(shu)(shu)(shu)(shu)出(chu)功率緩解 3.5V 電(dian)(dian)(dian)原軌(gui)要(yao)求實(shi)用(yong)減(jian)壓(ya)/升(sheng)壓(ya)準換器(qi)。用(yong)降血壓(ya)/升(sheng)壓(ya)換為(wei)(wei)(wei)器(qi), 但(dan)是輸(shu)(shu)(shu)(shu)進(jin)相(xiang)端(duan)線電(dian)(dian)(dian)壓(ya)值(zhi)(zhi)尤其更加接(jie)近內容效果相(xiang)端(duan)線電(dian)(dian)(dian)壓(ya)值(zhi)(zhi), 以(yi)及輸(shu)(shu)(shu)(shu)進(jin)相(xiang)端(duan)線電(dian)(dian)(dian)壓(ya)值(zhi)(zhi)因電(dian)(dian)(dian)纜線或短路電(dian)(dian)(dian)流(liu)瞬變而發生變化(hua)(hua), 也可(ke)(ke)以(yi)合(he)理上下調整內容效果相(xiang)端(duan)線電(dian)(dian)(dian)壓(ya)值(zhi)(zhi)。減(jian)壓(ya)/升(sheng)壓(ya)轉(zhuan)化(hua)(hua)成器(qi)可(ke)(ke)按照電(dian)(dian)(dian)腦運行(xing)前提在減(jian)壓(ya)、升(sheng)壓(ya)和(he)減(jian)壓(ya)/升(sheng)壓(ya)執行(xing)狀態中定時修改(gai)。

若會幫光電(dian)技(ji)術肖特(te)基二(er)極管(guan)供電(dian)公司(si), 請(qing)選擇解決方案尺寸(cun)較(jiao)小(xiao)的降壓/升電(dian)容(rong)式源。 TPS63810 用(yong)于小(xiao) WCSP 二(er)極管(guan)封(feng)裝并(bing)食用(yong) I2C數(shu)據接(jie)口(kou)制(zhi)定打印輸出電(dian)流, 將電(dian)容(rong)器抑(yi)制(zhi)了幾個, 所以抑(yi)制(zhi)了元器件封(feng)裝數(shu)。

再者(zhe), 輸出電壓(ya)可能需要(yao)適應(ying)系統中的(de)溫度或(huo)功耗。 I2C 端口為情況(kuang)改(gai)成讀(du)取(qu)的(de)電壓(ya)供應(ying)新一種簡便方(fang)(fang)式(shi), 并不可以(yi)操(cao)作禁(jin)止 PWM 模(mo)式(shi)切(qie)換以(yi)在低正方(fang)(fang)向電壓(ya)電流時(shi)保持著低紋波。

西(xi)安(an)市立(li)維創展(zhan)科學技術(shu)許可加(jia)盟代理Cyntec集(ji)體車輛,強院為客(ke)服出(chu)具高(gao)品格(ge)、優質(zhi)化量(liang)(liang)、銷售市場價委(wei)托公證的(de)主機電源接(jie)口車輛。車輛原裝機進口量(liang)(liang),的(de)成品品質(zhi)衡量(liang)(liang),作(zuo)為中中國銷售市場出(chu)具高(gao)技術(shu)適配,受歡(huan)迎諮詢。

個性化推薦方式
  • CHB150W8-36S15N:完美替代IQ32150HPC11NRS的國產工業電源模塊之選
    CHB150W8-36S15N:完美替代IQ32150HPC11NRS的國產工業電源模塊之選 2025-08-19 16:38:44 工業制造級電控制模塊電源電磁閥選型中,SYNQOR 的 IQ32150HPC11NRS 雖效果桌越,但交樓周期長長、定購成本費高。日本產的 CHB150W8-36S15N 控制模塊電源與之首要產品參數同類,如填寫輸入電流、封裝類型圖片尺寸、保證效果等
  • ?ABR300系列工業級高性能 AC-DC ITE電源模塊
    ?ABR300系列工業級高性能 AC-DC ITE電源模塊 2025-08-13 16:31:34 ABR300 系統工業級高特性 AC-DC ITE 24v電源電源模塊由澳門 ARCH Electronics 制定,固定內容輸出公率 300W,選用帶底板磚塊式封口,格局緊密堅實、以便配置散熱器。