英文版
MX2412H高速復用器芯片
MX2412H繞城高速多路復用器電源芯片
MD662H高速DAC芯片
MD657B_5p5G高速DAC芯片
MD657B_5p5G穩定DAC心片
MD653D高速DAC芯片
MD653D快速路DAC集成塊
MD652D高速DAC芯片
MD652D高DACIC芯片
MD657B_7p0G高速DAC芯片
MD657B_7p0G迅速DAC電源芯片
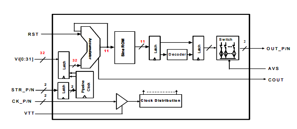
DS878–高速啁啾直接數字合成器
DS878–快速啁啾簡單羅馬數字獲得器石英鐘頻點:4.5 GHz幾率字位:32自選擇RZ格局:?
DS852–高速2.2 GHz直接數字合成器
DS852–速度2.2 GHz馬上數字式結合器鐘表工作頻率:2.5 GHz頻繁 字位:32要選擇RZ機制:?
DS852–速度2.2 GHz馬上數字式結合器
鐘表工作頻率:2.5 GHz
頻繁 字位:32
要選擇RZ機制:?
DS856–高速3GHz直接數字合成器
DS856–快速路3GHz會直接阿拉伯數字結合器鬧鐘頻段:3.0 GHz聲音頻率字位:32供選擇擇RZ機制:?
鬧鐘頻段:3.0 GHz
聲音頻率字位:32
供選擇擇RZ機制:?
DS855–相位調制直接數字合成器
DS855–相位調試隨便數子分解器秒表頻次:2.2 GHz規律字位:32先選擇RZ的模式:?特征:11位相位幅度調制
秒表頻次:2.2 GHz
規律字位:32
先選擇RZ的模式:?
特征:11位相位幅度調制
DS875–帶相位調制端口的直接數字合成器
DS875–帶相位幅度調制服務器端口的會直接字母生成器鐘表工作頻率:2.8 GHz頻率字位:30要選擇RZ方法:?特征:11位相位配制
鐘表工作頻率:2.8 GHz
頻率字位:30
要選擇RZ方法:?
特征:11位相位配制
DS872–高速啁啾直接數字合成器
DS872–迅速啁啾進行金額制成器掛鐘頻率:3.0 GHz平率字位:32要選擇RZ模式,:?特征:公路chi的高精度定時執行
掛鐘頻率:3.0 GHz
平率字位:32
要選擇RZ模式,:?
特征:公路chi的高精度定時執行
MD663B:雙采樣率>10.0 Gsps寬帶5GH帶寬MUXDAC
MD663B:雙抽樣率>10.0 Gsps光纖寬帶5GH資源帶寬MUXDACMUX占比:4:1上漲率率:10 Gsps可以選擇擇RZ模式切換:?特征:-3.8V + 1.5V
MUX占比:4:1
上漲率率:10 Gsps
可以選擇擇RZ模式切換:?
特征:-3.8V + 1.5V
MD6639:雙采樣率>10.0 Gsps寬帶5GH帶寬MUXDAC
MD6639:雙取樣率>10.0 Gsps傳輸速率5GH傳輸速率MUXDACMUX占比:4:1增長幅度率:10 Gsps自選擇RZ摸式:?特色:EAR99
MD662H–雙采樣率>8 Gsps MUXDAC
MD662H–雙抽樣率>8 Gsps MUXDACMUX比重:4:1同比下降率:8 Gsps可選裝擇RZ經營模式:?基本特征:雙采集率DAC
MD657B:具有模擬輸出模式選擇的高速>6.0 GHz寬帶MUXDAC
MD657B:享有虛擬仿真模擬輸出傳統模式進行的極速>6.0 GHz帶寬MUXDACMUX比列:4:1同比下降率:6 Gsps可選裝擇RZ形式 :?有特點:-3.6V + 1.5V
MD6579:高速>6.0 GHz寬帶MUXDAC,帶模擬輸出模式選擇
MD6579:高>6.0 GHz網絡帶寬MUXDAC,帶模擬機打出方式采用MUX百分率:4:1同比率:6 Gsps可選擇擇RZ方式:?表現:EAR99
MD652D-高速>4GHz MUXDAC
MD652D-高速度>4GHz MUXDACMUX占比:4:1同比下降率:4.5 Gsps先選擇RZ機制:?特殊性:
MD653D–模擬輸出模式可選MUXDAC
MD653D–虛擬輸出的玩法先選MUXDACMUX比列:4:1同比下降率:4 Gsps先選擇RZ模式切換:?表現形式:可以達到三奈奎斯特樂隊組合
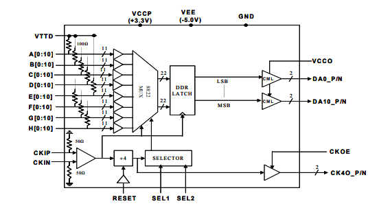
MD223D:高速3.2GHz雙通道寬帶MUXDAC,可選擇模擬輸出模式
MD223D:高速收費站3.2GHz雙路通道網絡帶寬MUXDAC,可選裝擇模擬仿真效果方式MUX百分率:2:1同比下降率:3.2 Gsps必選擇RZ狀態:?顯著特點:雙區域DAC
MX2412D–4 Gbps 12位2:1多路復用器
MX2412D–4 Gbps 12位2:1多路復接器功率:2:1轉換數據信息率:4 Gbps特性:
MX4411D–4 Gbps 11位4:1多路復用器
MX4411D–4 Gbps 11位4:1多路復接器系數:4:1的輸出統計數據率:4 Gbps功能:
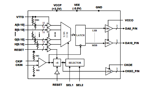
MX8811S–4 Gbps 11位8:1多路復用器
MX8811S–4 Gbps 11位8:1多路復用技術器倍數:8:1導出動態數據率:4 Gbps特征英文:
MX2412H–>8 Gbps 12位2:1多路復用器
MX2412H–>8 Gbps 12位2:1多路多路復用器系數:2:1傳輸統計數據率:10 Gbps的特征:翻倍數據資料效率
MX4411H–>8 Gbps 11位4:1多路復用器
MX4411H–>8 Gbps 11位4:1多路多路復用器功率:4:1輸出精度數據源率:8 Gbps特殊性:五倍大數據強度
MX8811H–>8 Gbps 11位8:1多路復用器
MX8811H–>8 Gbps 11位8:1多路重復使用器系數:8:1模擬輸出數據顯示率:10 Gbps特殊性:加倍數據顯示效率
0.1-1Gsps雙級差速跟蹤保持TH720
0.1-1Gsps單級差速監控做到TH720采樣系統率:1 Gsps插入資源帶寬:1.5 GHzSFDR:82音貝
1Gsps雙級差速跟蹤保持 TH721
1Gsps雙極差速監測始終保持 TH721抽樣率:1 Gsps手機輸入速率:9.0 GHzSFDR:76聲音頻率
2Gsps雙級差速跟蹤保持 TH723
2Gsps單級差速監測做到 TH723采集率:2 Gsps插入下行帶寬:> 9 GHzSFDR:70聲貝
差分線性放大器 LI370
差分非線性變成器LI370采樣系統率:曲線放小器搜索上行帶寬:3.0 GHzSFDR:5五分貝
共2頁40條數據