領域快訊
上架時間段:2021-12-17 17:10:38 瀏覽器:1422
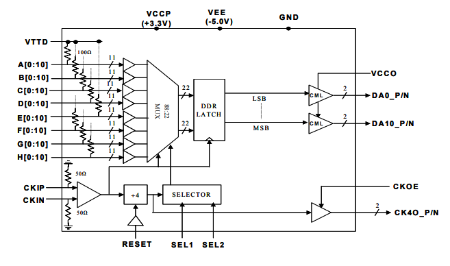
EUVIS MX8811H等同于8:1多路復用器的高速11通道。雙數據速率鎖存器使用數據速率為時鐘速率兩倍的11位差分數據輸入輸出。輸出驅動器的上拉電源VCCO可用作安裝適合最流行的高速接口標準規定(如CML或LVDS)的輸出電平。EUVIS MX8811H多路復用器可在高于4GHz的時鐘頻率下運行。數字數據輸入端為單端,具有片上100歐姆終端電阻,EUVIS MX8811H參照電壓VTTD可承載適用于各種各樣單端接口標準的寬范圍電壓電平。調節引腳SEL1/SEL2選擇最好采樣窗口,以適用88個輸入數據的各種各樣延遲。EUVIS MX8811H提供除以8的時鐘輸入輸出CK8O_P/N和采樣相位選擇(SEL1和SEL2),以提升相對于輸入數據的采樣相位對齊。為需要同步多個MX8811S芯片輸入輸出的應用程序提供復位功能模塊。CKOE引腳用作在不中斷內部操作的情況下使用/禁用CK8O_P/N時鐘輸入輸出的輸入輸出驅動器,以方便系統應用。

其主要優點
?11位8:1(合計88:11)多路重復使用器,每位差分讀取傳輸位的作業傳輸率高與8Gbps;
?設計制作看做EUVIS >8Gsps MUXDAC(如MD622H和MD662H)或高統計數據統計數率字制造器要求的加倍統計數據統計多路復用技術;
?用于單端的數據和校準復制粘貼的VTTD片上100歐姆設備;
?11位差分對發送讀取,帶進拉外接電源VCCO,以相匹配各項多種多樣高速收費站主板接口規則中規定;
?最好是投入的數據取樣機會挑選(SEL1/SEL2);
?存在搜索打印輸出能夠器選擇/阻止轉換(CKOE)的互補式除了4數字時鐘LVDS導入輸送,不都要中止存儲芯片的內外使用;
?歸位用途引擎,數據同步幾個電子器件使用;
?2.7W功效耗率;
?TQFP封裝形式,帶裸露襯墊,以挺高的接地和排熱;
北京市立維創展新材料技術是EUVIS的代理權供應商商,一般展示 EUVIS的各國權威的高速收費站數模轉成DAC、會數字化頻帶寬度合成圖片器DDS、多路復用DAC的單片機芯片級企業成品,包括快速路采樣板卡、動態化弧形進行器等企業成品,原廠現貨平臺,售價主要優勢,迎接諮詢。